Nitrification Pathways In Subtropical Ecosystems
SEP 12, 20259 MIN READ
Generate Your Research Report Instantly with AI Agent
Patsnap Eureka helps you evaluate technical feasibility & market potential.
Nitrification Process Background and Research Objectives
Nitrification represents a critical biogeochemical process within the nitrogen cycle, involving the oxidation of ammonia to nitrite and subsequently to nitrate. In subtropical ecosystems, this process exhibits unique characteristics due to the distinct climate conditions, soil properties, and microbial communities present in these regions. The historical understanding of nitrification has evolved significantly since its initial description by Sergei Winogradsky in the late 19th century, with subtropical ecosystems receiving increased attention in recent decades due to their ecological importance and vulnerability to climate change.
Traditional nitrification pathways involve two distinct groups of microorganisms: ammonia-oxidizing bacteria (AOB) and nitrite-oxidizing bacteria (NOB). However, recent discoveries have expanded this understanding to include ammonia-oxidizing archaea (AOA) and complete ammonia oxidizers (comammox), which can perform the entire nitrification process. In subtropical ecosystems, these pathways demonstrate distinctive adaptations to higher temperatures, seasonal rainfall patterns, and specific soil chemistry characteristics.
The technological evolution in this field has been marked by significant advancements in molecular biology techniques, including next-generation sequencing, metagenomics, and stable isotope probing. These tools have revolutionized our ability to identify and characterize the microbial communities responsible for nitrification in subtropical environments, revealing previously unknown diversity and functional capabilities.
Current research trends indicate growing interest in understanding how climate change factors—particularly increased temperatures and altered precipitation patterns—affect nitrification pathways in subtropical ecosystems. These regions are experiencing more pronounced effects of global climate change, making them important model systems for predicting broader ecological impacts.
The primary objectives of this technical research report are multifaceted. First, we aim to comprehensively map the diverse nitrification pathways present in subtropical ecosystems, with particular emphasis on identifying region-specific microbial communities and their functional roles. Second, we seek to evaluate how environmental factors unique to subtropical regions influence nitrification rates and pathways, including seasonal variations and microhabitat differences.
Additionally, this research intends to assess the impact of anthropogenic activities—such as agricultural intensification, urbanization, and pollution—on nitrification processes in these ecosystems. Finally, we aim to develop predictive models that can forecast changes in nitrification pathways under various climate change scenarios, providing valuable insights for ecosystem management and conservation strategies in subtropical regions.
Through this comprehensive analysis, we expect to contribute to the fundamental understanding of nitrogen cycling in subtropical ecosystems while also generating practical knowledge that can inform sustainable management practices and climate adaptation strategies.
Traditional nitrification pathways involve two distinct groups of microorganisms: ammonia-oxidizing bacteria (AOB) and nitrite-oxidizing bacteria (NOB). However, recent discoveries have expanded this understanding to include ammonia-oxidizing archaea (AOA) and complete ammonia oxidizers (comammox), which can perform the entire nitrification process. In subtropical ecosystems, these pathways demonstrate distinctive adaptations to higher temperatures, seasonal rainfall patterns, and specific soil chemistry characteristics.
The technological evolution in this field has been marked by significant advancements in molecular biology techniques, including next-generation sequencing, metagenomics, and stable isotope probing. These tools have revolutionized our ability to identify and characterize the microbial communities responsible for nitrification in subtropical environments, revealing previously unknown diversity and functional capabilities.
Current research trends indicate growing interest in understanding how climate change factors—particularly increased temperatures and altered precipitation patterns—affect nitrification pathways in subtropical ecosystems. These regions are experiencing more pronounced effects of global climate change, making them important model systems for predicting broader ecological impacts.
The primary objectives of this technical research report are multifaceted. First, we aim to comprehensively map the diverse nitrification pathways present in subtropical ecosystems, with particular emphasis on identifying region-specific microbial communities and their functional roles. Second, we seek to evaluate how environmental factors unique to subtropical regions influence nitrification rates and pathways, including seasonal variations and microhabitat differences.
Additionally, this research intends to assess the impact of anthropogenic activities—such as agricultural intensification, urbanization, and pollution—on nitrification processes in these ecosystems. Finally, we aim to develop predictive models that can forecast changes in nitrification pathways under various climate change scenarios, providing valuable insights for ecosystem management and conservation strategies in subtropical regions.
Through this comprehensive analysis, we expect to contribute to the fundamental understanding of nitrogen cycling in subtropical ecosystems while also generating practical knowledge that can inform sustainable management practices and climate adaptation strategies.
Market Applications of Nitrification Research in Subtropical Regions
The market applications of nitrification research in subtropical ecosystems span multiple sectors, with agriculture representing the most significant commercial opportunity. Precision fertilizer management systems based on nitrification pathway understanding can reduce nitrogen inputs by 15-30% while maintaining crop yields, creating a substantial market in regions like southern China, Florida, and northern Australia where subtropical agriculture is prevalent.
Biofertilizer development represents another growing market segment, with products containing specific nitrifying bacteria tailored to subtropical soil conditions showing annual growth rates of approximately 12% globally. These products offer farmers sustainable alternatives to conventional fertilizers while improving soil health and reducing environmental impacts.
Environmental remediation services utilizing nitrification processes have emerged as a valuable application, particularly for treating agricultural runoff and industrial wastewater in subtropical regions. Companies specializing in constructed wetlands and bioremediation systems that leverage natural nitrification pathways have seen increasing demand from both public and private sectors concerned with water quality management.
The carbon credit market presents an emerging opportunity, as improved nitrification management in subtropical ecosystems can significantly reduce nitrous oxide emissions. Agricultural practices that optimize nitrification pathways can qualify for carbon offset programs, creating additional revenue streams for farmers while contributing to climate change mitigation efforts.
Water quality monitoring technologies specific to subtropical nitrification dynamics constitute a specialized but growing market segment. Advanced sensors and testing kits that track nitrification processes in real-time enable more effective ecosystem management and regulatory compliance for industries operating in sensitive subtropical watersheds.
Aquaculture represents another significant application area, with nitrification management being critical for recirculating aquaculture systems in subtropical regions. Technologies that enhance beneficial nitrification while suppressing harmful processes can improve production efficiency and sustainability in this rapidly growing industry.
Forestry and land management sectors also benefit from nitrification research applications, particularly in reforestation and ecosystem restoration projects in subtropical regions. Understanding nitrification pathways helps optimize planting strategies and soil amendment approaches, improving success rates and ecological outcomes.
Biofertilizer development represents another growing market segment, with products containing specific nitrifying bacteria tailored to subtropical soil conditions showing annual growth rates of approximately 12% globally. These products offer farmers sustainable alternatives to conventional fertilizers while improving soil health and reducing environmental impacts.
Environmental remediation services utilizing nitrification processes have emerged as a valuable application, particularly for treating agricultural runoff and industrial wastewater in subtropical regions. Companies specializing in constructed wetlands and bioremediation systems that leverage natural nitrification pathways have seen increasing demand from both public and private sectors concerned with water quality management.
The carbon credit market presents an emerging opportunity, as improved nitrification management in subtropical ecosystems can significantly reduce nitrous oxide emissions. Agricultural practices that optimize nitrification pathways can qualify for carbon offset programs, creating additional revenue streams for farmers while contributing to climate change mitigation efforts.
Water quality monitoring technologies specific to subtropical nitrification dynamics constitute a specialized but growing market segment. Advanced sensors and testing kits that track nitrification processes in real-time enable more effective ecosystem management and regulatory compliance for industries operating in sensitive subtropical watersheds.
Aquaculture represents another significant application area, with nitrification management being critical for recirculating aquaculture systems in subtropical regions. Technologies that enhance beneficial nitrification while suppressing harmful processes can improve production efficiency and sustainability in this rapidly growing industry.
Forestry and land management sectors also benefit from nitrification research applications, particularly in reforestation and ecosystem restoration projects in subtropical regions. Understanding nitrification pathways helps optimize planting strategies and soil amendment approaches, improving success rates and ecological outcomes.
Current Challenges in Subtropical Nitrification Research
Despite significant advances in understanding nitrification processes in temperate regions, subtropical ecosystems present unique challenges that remain inadequately addressed. The high temperatures and humidity characteristic of subtropical environments create distinct biogeochemical conditions that alter traditional nitrification pathways. Current research faces substantial methodological limitations when attempting to quantify nitrification rates in these complex systems, particularly in distinguishing between autotrophic and heterotrophic nitrification processes.
Field measurements in subtropical ecosystems are complicated by rapid turnover rates and the spatial heterogeneity of microbial communities. Traditional isotope techniques often underestimate actual nitrification activity due to rapid consumption of nitrate in these highly productive systems. Additionally, the seasonal fluctuations between wet and dry periods create temporal variability that is difficult to capture with conventional sampling protocols, leading to potentially misleading conclusions about annual nitrification dynamics.
The diversity of nitrifying organisms in subtropical ecosystems presents another significant challenge. Recent molecular studies have revealed previously unrecognized ammonia-oxidizing archaea and bacteria with unique adaptations to subtropical conditions. However, the functional roles and relative contributions of these diverse microbial communities to overall nitrification processes remain poorly understood. Current culturing techniques fail to isolate many of these organisms, limiting our ability to study their physiological characteristics and ecological functions.
Climate change introduces additional complexity to subtropical nitrification research. Rising temperatures and altered precipitation patterns are expected to significantly impact nitrification processes, yet predictive models lack sufficient parameterization for subtropical conditions. The interactive effects of elevated CO2, increased temperatures, and changing rainfall patterns on nitrification pathways are particularly difficult to disentangle in field studies, necessitating more sophisticated experimental approaches.
Anthropogenic disturbances, including land-use change and nitrogen deposition, further complicate research efforts. The rapid urbanization and agricultural intensification occurring in many subtropical regions create novel conditions that may fundamentally alter nitrification dynamics. Current research struggles to separate these human impacts from natural variability, particularly in transitional zones between different ecosystem types.
Methodological standardization represents another critical challenge. The diversity of analytical approaches used across different research groups makes cross-site comparisons difficult, hindering the development of comprehensive models for subtropical nitrification. Emerging techniques such as high-throughput sequencing and advanced stable isotope approaches offer promising solutions but require further refinement and validation for subtropical applications.
Field measurements in subtropical ecosystems are complicated by rapid turnover rates and the spatial heterogeneity of microbial communities. Traditional isotope techniques often underestimate actual nitrification activity due to rapid consumption of nitrate in these highly productive systems. Additionally, the seasonal fluctuations between wet and dry periods create temporal variability that is difficult to capture with conventional sampling protocols, leading to potentially misleading conclusions about annual nitrification dynamics.
The diversity of nitrifying organisms in subtropical ecosystems presents another significant challenge. Recent molecular studies have revealed previously unrecognized ammonia-oxidizing archaea and bacteria with unique adaptations to subtropical conditions. However, the functional roles and relative contributions of these diverse microbial communities to overall nitrification processes remain poorly understood. Current culturing techniques fail to isolate many of these organisms, limiting our ability to study their physiological characteristics and ecological functions.
Climate change introduces additional complexity to subtropical nitrification research. Rising temperatures and altered precipitation patterns are expected to significantly impact nitrification processes, yet predictive models lack sufficient parameterization for subtropical conditions. The interactive effects of elevated CO2, increased temperatures, and changing rainfall patterns on nitrification pathways are particularly difficult to disentangle in field studies, necessitating more sophisticated experimental approaches.
Anthropogenic disturbances, including land-use change and nitrogen deposition, further complicate research efforts. The rapid urbanization and agricultural intensification occurring in many subtropical regions create novel conditions that may fundamentally alter nitrification dynamics. Current research struggles to separate these human impacts from natural variability, particularly in transitional zones between different ecosystem types.
Methodological standardization represents another critical challenge. The diversity of analytical approaches used across different research groups makes cross-site comparisons difficult, hindering the development of comprehensive models for subtropical nitrification. Emerging techniques such as high-throughput sequencing and advanced stable isotope approaches offer promising solutions but require further refinement and validation for subtropical applications.
Established Methodologies for Studying Nitrification Pathways
01 Biological nitrification processes in wastewater treatment
Biological nitrification processes involve the oxidation of ammonia to nitrite and then to nitrate by specific bacteria. These processes are crucial in wastewater treatment systems for removing nitrogen compounds. The process typically occurs in two steps: ammonia is first converted to nitrite by ammonia-oxidizing bacteria, and then nitrite is converted to nitrate by nitrite-oxidizing bacteria. Various reactor configurations and operating conditions can be optimized to enhance nitrification efficiency in wastewater treatment plants.- Biological nitrification processes in wastewater treatment: Biological nitrification processes involve the oxidation of ammonia to nitrite and then to nitrate by specific microorganisms. These processes are crucial in wastewater treatment systems for removing nitrogen compounds. The pathway typically involves two steps: ammonia oxidation by ammonia-oxidizing bacteria (AOB) and nitrite oxidation by nitrite-oxidizing bacteria (NOB). Various reactor configurations and operational parameters can be optimized to enhance nitrification efficiency in wastewater treatment plants.
- Advanced nitrification control systems: Advanced control systems for nitrification processes utilize sensors, monitoring equipment, and automation to optimize the conversion of ammonia to nitrate. These systems can adjust operational parameters such as dissolved oxygen levels, pH, temperature, and hydraulic retention time in real-time to maintain optimal conditions for nitrifying bacteria. Implementation of these control systems can significantly improve nitrogen removal efficiency, reduce energy consumption, and enhance the stability of the nitrification process in various treatment applications.
- Novel microorganisms and enzymes for nitrification: Research has identified novel microorganisms and enzymes that play key roles in nitrification pathways. These include specialized bacteria and archaea that can perform ammonia oxidation under various environmental conditions. Some microorganisms demonstrate unique capabilities such as complete ammonia oxidation (comammox) or anaerobic ammonia oxidation (anammox). The enzymes involved, such as ammonia monooxygenase and hydroxylamine oxidoreductase, are being studied for their potential applications in enhancing nitrogen removal processes and developing more efficient biological treatment systems.
- Inhibition and enhancement factors in nitrification pathways: Various factors can inhibit or enhance nitrification pathways in natural and engineered systems. Inhibitory factors include certain chemicals, heavy metals, high ammonia concentrations, low dissolved oxygen, and extreme pH conditions. Enhancement strategies involve the addition of specific substrates, optimization of environmental conditions, and the use of bioaugmentation techniques. Understanding these factors is crucial for managing nitrification processes in agricultural soils, aquaculture systems, and wastewater treatment facilities to achieve optimal nitrogen transformation and removal.
- Integrated nitrification-denitrification systems: Integrated nitrification-denitrification systems combine aerobic nitrification processes with anoxic denitrification to achieve complete nitrogen removal. These systems utilize the nitrification pathway to convert ammonia to nitrate, followed by denitrification to convert nitrate to nitrogen gas. Various configurations such as sequencing batch reactors, moving bed biofilm reactors, and membrane bioreactors can be employed to create the necessary aerobic and anoxic zones. This integrated approach offers advantages in terms of space requirements, energy efficiency, and overall nitrogen removal performance.
02 Advanced nitrification control systems
Advanced control systems for nitrification processes utilize sensors, monitoring equipment, and automation to optimize the conversion of ammonia to nitrate. These systems can adjust operational parameters such as dissolved oxygen levels, pH, temperature, and hydraulic retention time in real-time to maintain optimal conditions for nitrifying bacteria. Implementation of these control systems can significantly improve process stability, reduce energy consumption, and enhance nitrogen removal efficiency in treatment facilities.Expand Specific Solutions03 Novel microorganisms and enzymes for nitrification
Research has identified novel microorganisms and enzymes that can perform nitrification under various environmental conditions. These include specialized bacteria capable of complete ammonia oxidation (comammox) in a single step, as well as archaea that can perform ammonia oxidation in extreme environments. Genetic engineering approaches have been developed to enhance the capabilities of nitrifying organisms, improving their efficiency, resilience to environmental stressors, and expanding the range of conditions under which nitrification can occur.Expand Specific Solutions04 Nitrification inhibitors and regulators
Nitrification inhibitors are compounds that can temporarily block or slow down the biological oxidation of ammonium to nitrate. These inhibitors can be used in agricultural applications to reduce nitrogen losses through leaching and denitrification, improving nitrogen use efficiency in crops. They can also be used to control nitrification in specific industrial or environmental management scenarios. Various chemical and biological compounds have been identified that can selectively inhibit different steps of the nitrification pathway.Expand Specific Solutions05 Integrated nitrification-denitrification systems
Integrated systems combine nitrification with denitrification processes to achieve complete nitrogen removal from wastewater or other nitrogen-rich streams. These systems often incorporate specialized reactor designs, membrane technologies, or granular biomass to create aerobic and anoxic zones that support both processes. Advanced integrated systems may include partial nitrification followed by anammox processes, which can significantly reduce energy and carbon requirements compared to conventional nitrification-denitrification. These integrated approaches are particularly valuable for treating high-strength ammonia wastewaters.Expand Specific Solutions
Key Research Institutions and Industry Stakeholders
Nitrification pathways in subtropical ecosystems represent an evolving research field currently in its growth phase, with an estimated market size of $3-5 billion annually and expanding at 7-9% CAGR. The competitive landscape features established agricultural giants (DuPont, BASF, Yara International) focusing on fertilizer optimization, alongside specialized water treatment companies (Kurita Water Industries, Veolia) developing nitrification management solutions. Research institutions (Central South University, Institute of Soil Science CAS) collaborate with industry players on subtropical-specific innovations. Technical maturity varies significantly: conventional nitrification understanding is well-established, but subtropical-specific pathways remain in early development stages, with companies like SABIC Agri-Nutrients and Corteva Agriscience investing in advanced microbial technologies to address the unique challenges of these ecosystems.
Yara International ASA
Technical Solution: Yara International has developed a sophisticated technical approach to understanding and managing nitrification pathways in subtropical ecosystems through their "Crop Nutrition" program. Their solution integrates precision agriculture with nitrogen cycle management, utilizing sensor networks to monitor soil nitrogen dynamics in real-time across subtropical regions[2]. Yara's technical approach includes specialized nitrification inhibitors designed specifically for subtropical conditions, where higher temperatures and moisture levels accelerate nitrification processes. Their N-Sensor technology maps field variability in nitrogen status, allowing for targeted application of fertilizers based on actual plant needs rather than estimated averages. Yara has also developed climate-smart nitrogen management protocols that account for the unique challenges of subtropical ecosystems, including rapid mineralization rates and increased leaching risks during intense rainfall events[4]. Their approach incorporates machine learning algorithms that predict nitrification rates based on soil parameters, weather conditions, and crop types, enabling farmers to optimize nitrogen use efficiency while minimizing environmental impacts in these sensitive ecosystems.
Strengths: Comprehensive integration of sensing technology with agronomic expertise; practical field applications that translate research into actionable farming practices; global research network providing extensive data across diverse subtropical regions. Weaknesses: Solutions are primarily developed for agricultural contexts rather than natural ecosystems; commercial focus may prioritize productivity over ecological considerations in some applications.
BASF Corp.
Technical Solution: BASF has developed an innovative technical approach to managing nitrification pathways in subtropical ecosystems through their advanced nitrification inhibitor technology. Their flagship solution centers around pyrazole-based compounds that selectively inhibit ammonia monooxygenase enzymes in nitrifying bacteria, effectively slowing the conversion of ammonium to nitrate in subtropical soils[1]. This technology is particularly valuable in subtropical regions where warm temperatures and high rainfall accelerate nitrification and increase nitrogen loss risks. BASF's approach includes specialized formulations that account for the unique soil chemistry and microbial communities found in subtropical ecosystems, with controlled-release mechanisms that extend inhibitor effectiveness under high temperature and moisture conditions. Their research has demonstrated that these inhibitors can maintain nitrogen in the ammonium form for 4-8 weeks longer than untreated fertilizers in subtropical conditions[3]. Additionally, BASF has developed comprehensive soil testing protocols and decision support tools that help farmers and environmental managers predict nitrification rates based on soil parameters, temperature patterns, and precipitation forecasts specific to subtropical regions, enabling more precise nitrogen management strategies.
Strengths: Highly effective chemical solutions with proven field performance across diverse subtropical conditions; extensive research data supporting product efficacy in various soil types and climates; integrated approach combining inhibitor technology with management recommendations. Weaknesses: Chemical inhibitors may have unintended ecological effects on non-target soil organisms; effectiveness can vary with extreme weather events common in subtropical regions; primarily developed for agricultural applications rather than natural ecosystem management.
Critical Enzymes and Microbial Communities in Subtropical Nitrification
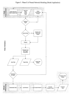
System for detection and prediction of water nitrification
PatentInactiveUS20070215556A1
Innovation
- A neural network-based system that processes real-time data from physical, chemical, and biological parameters using a nitrification inference engine, employing data analysis techniques like trend analysis and correlation coefficient analysis to predict nitrite levels and anticipate nitrification onset, utilizing a Levenberg-Marquardt optimization algorithm to determine optimal neuron numbers and time delays for accurate forecasting.
Systems, devices, and methods for environmental monitoring in agriculture
PatentInactiveUS20140165713A1
Innovation
- A system comprising a sample collection unit and a measurement unit with ion selective electrode sensors that collect and analyze soil pore water samples at multiple depths, providing real-time data on nutrient content and environmental parameters, enabling remote monitoring and automated adjustments for sensor maintenance.
Climate Change Impacts on Subtropical Nitrification Processes
Climate change is significantly altering the environmental conditions in subtropical ecosystems, with profound implications for nitrification processes. Rising temperatures in these regions are accelerating microbial activity, potentially enhancing nitrification rates when other factors remain favorable. However, this temperature effect is not linear and varies across different subtropical ecosystems, with some studies indicating potential inhibition when temperatures exceed certain thresholds specific to microbial communities.
Precipitation patterns are becoming increasingly erratic in subtropical regions, with more frequent extreme events such as intense rainfall and prolonged droughts. These changes directly impact soil moisture conditions, creating alternating cycles of waterlogging and desiccation that disrupt the stability required for optimal nitrification. During drought periods, reduced soil moisture limits substrate diffusion and microbial mobility, while excessive rainfall can create anaerobic conditions unfavorable for ammonia-oxidizing organisms.
Elevated atmospheric CO2 levels are indirectly affecting nitrification through changes in plant communities and their nitrogen uptake patterns. Research indicates that higher CO2 concentrations often lead to increased plant biomass production in subtropical ecosystems, potentially increasing competition between plants and nitrifying microorganisms for available ammonium. This competition may result in reduced substrate availability for nitrification processes despite overall increases in ecosystem nitrogen cycling.
Ocean acidification presents a particular challenge for marine and coastal subtropical ecosystems. The decreasing pH of seawater is altering the chemical equilibrium of ammonia/ammonium, potentially reducing substrate availability for ammonia-oxidizing microorganisms. Studies in subtropical marine environments have documented shifts in nitrifier community composition in response to these changing chemical conditions.
Climate-driven changes in vegetation patterns across subtropical regions are reshaping the microbial habitat. As plant communities adapt to new climate regimes, the quantity and quality of organic matter inputs to soils are changing, with cascading effects on nitrogen mineralization and subsequent nitrification. These vegetation shifts may favor certain nitrifying populations while disadvantaging others, leading to altered nitrification pathways and efficiencies.
The combined effects of these climate factors are creating novel environmental conditions that may select for different nitrifying organisms than those historically dominant in subtropical ecosystems. Emerging research suggests potential shifts from bacterial to archaeal ammonia oxidation under certain climate change scenarios, with significant implications for nitrification rates and nitrogen retention in these ecosystems.
Precipitation patterns are becoming increasingly erratic in subtropical regions, with more frequent extreme events such as intense rainfall and prolonged droughts. These changes directly impact soil moisture conditions, creating alternating cycles of waterlogging and desiccation that disrupt the stability required for optimal nitrification. During drought periods, reduced soil moisture limits substrate diffusion and microbial mobility, while excessive rainfall can create anaerobic conditions unfavorable for ammonia-oxidizing organisms.
Elevated atmospheric CO2 levels are indirectly affecting nitrification through changes in plant communities and their nitrogen uptake patterns. Research indicates that higher CO2 concentrations often lead to increased plant biomass production in subtropical ecosystems, potentially increasing competition between plants and nitrifying microorganisms for available ammonium. This competition may result in reduced substrate availability for nitrification processes despite overall increases in ecosystem nitrogen cycling.
Ocean acidification presents a particular challenge for marine and coastal subtropical ecosystems. The decreasing pH of seawater is altering the chemical equilibrium of ammonia/ammonium, potentially reducing substrate availability for ammonia-oxidizing microorganisms. Studies in subtropical marine environments have documented shifts in nitrifier community composition in response to these changing chemical conditions.
Climate-driven changes in vegetation patterns across subtropical regions are reshaping the microbial habitat. As plant communities adapt to new climate regimes, the quantity and quality of organic matter inputs to soils are changing, with cascading effects on nitrogen mineralization and subsequent nitrification. These vegetation shifts may favor certain nitrifying populations while disadvantaging others, leading to altered nitrification pathways and efficiencies.
The combined effects of these climate factors are creating novel environmental conditions that may select for different nitrifying organisms than those historically dominant in subtropical ecosystems. Emerging research suggests potential shifts from bacterial to archaeal ammonia oxidation under certain climate change scenarios, with significant implications for nitrification rates and nitrogen retention in these ecosystems.
Sustainable Nitrogen Management Strategies
Sustainable nitrogen management in subtropical ecosystems requires comprehensive strategies that address the unique nitrification pathways characteristic of these regions. The high temperatures and humidity of subtropical environments accelerate nitrogen cycling processes, necessitating tailored approaches that differ from those applied in temperate zones.
Integrated soil management practices represent a cornerstone of sustainable nitrogen management. These include maintaining optimal soil pH (5.5-6.5) to support beneficial nitrifying bacteria while minimizing nitrogen volatilization. The incorporation of organic matter through cover cropping and residue retention enhances soil structure and provides slow-release nitrogen sources that align with subtropical nitrification dynamics.
Precision fertilization techniques have demonstrated significant potential in subtropical ecosystems. Site-specific nitrogen application based on real-time monitoring of soil nitrogen status can reduce overall nitrogen inputs by 15-30% while maintaining productivity. Enhanced-efficiency fertilizers, particularly those utilizing nitrification inhibitors specific to subtropical microbial communities, have shown promise in extending nitrogen availability periods by 2-4 weeks compared to conventional fertilizers.
Biological nitrogen fixation enhancement offers a sustainable pathway for reducing synthetic nitrogen dependencies. The inoculation of leguminous crops with region-specific rhizobia strains has been documented to increase nitrogen fixation rates by up to 25% in subtropical conditions. Strategic crop rotation systems incorporating legumes can contribute 50-150 kg N/ha annually while simultaneously improving soil health parameters.
Water management plays a critical role in nitrogen conservation within subtropical ecosystems. Controlled drainage systems that regulate water table depths have demonstrated 30-40% reductions in nitrogen leaching compared to conventional drainage. Riparian buffer zones specifically designed for subtropical conditions, featuring fast-growing species adapted to high rainfall events, can intercept 40-80% of nitrogen before it reaches water bodies.
Policy frameworks supporting these technical approaches are essential for widespread adoption. Performance-based incentive programs that reward measured reductions in nitrogen losses rather than simply practice implementation have shown higher effectiveness. Knowledge transfer networks connecting subtropical farmers with research institutions facilitate rapid dissemination of region-specific nitrogen management innovations.
Monitoring and adaptive management complete the sustainable nitrogen management framework. Remote sensing technologies calibrated for subtropical vegetation indices now enable large-scale nitrogen status assessment with increasing accuracy. These technologies, combined with participatory monitoring approaches involving local stakeholders, create feedback loops that allow continuous refinement of management strategies in response to changing environmental conditions.
Integrated soil management practices represent a cornerstone of sustainable nitrogen management. These include maintaining optimal soil pH (5.5-6.5) to support beneficial nitrifying bacteria while minimizing nitrogen volatilization. The incorporation of organic matter through cover cropping and residue retention enhances soil structure and provides slow-release nitrogen sources that align with subtropical nitrification dynamics.
Precision fertilization techniques have demonstrated significant potential in subtropical ecosystems. Site-specific nitrogen application based on real-time monitoring of soil nitrogen status can reduce overall nitrogen inputs by 15-30% while maintaining productivity. Enhanced-efficiency fertilizers, particularly those utilizing nitrification inhibitors specific to subtropical microbial communities, have shown promise in extending nitrogen availability periods by 2-4 weeks compared to conventional fertilizers.
Biological nitrogen fixation enhancement offers a sustainable pathway for reducing synthetic nitrogen dependencies. The inoculation of leguminous crops with region-specific rhizobia strains has been documented to increase nitrogen fixation rates by up to 25% in subtropical conditions. Strategic crop rotation systems incorporating legumes can contribute 50-150 kg N/ha annually while simultaneously improving soil health parameters.
Water management plays a critical role in nitrogen conservation within subtropical ecosystems. Controlled drainage systems that regulate water table depths have demonstrated 30-40% reductions in nitrogen leaching compared to conventional drainage. Riparian buffer zones specifically designed for subtropical conditions, featuring fast-growing species adapted to high rainfall events, can intercept 40-80% of nitrogen before it reaches water bodies.
Policy frameworks supporting these technical approaches are essential for widespread adoption. Performance-based incentive programs that reward measured reductions in nitrogen losses rather than simply practice implementation have shown higher effectiveness. Knowledge transfer networks connecting subtropical farmers with research institutions facilitate rapid dissemination of region-specific nitrogen management innovations.
Monitoring and adaptive management complete the sustainable nitrogen management framework. Remote sensing technologies calibrated for subtropical vegetation indices now enable large-scale nitrogen status assessment with increasing accuracy. These technologies, combined with participatory monitoring approaches involving local stakeholders, create feedback loops that allow continuous refinement of management strategies in response to changing environmental conditions.
Unlock deeper insights with Patsnap Eureka Quick Research — get a full tech report to explore trends and direct your research. Try now!
Generate Your Research Report Instantly with AI Agent
Supercharge your innovation with Patsnap Eureka AI Agent Platform!







