Brain-Computer Interfaces-based attention monitoring in classroom learning
SEP 2, 20259 MIN READ
 Generate Your Research Report Instantly with AI Agent 
 Patsnap Eureka helps you evaluate technical feasibility & market potential. 
BCI Attention Monitoring Background and Objectives
Brain-Computer Interfaces (BCIs) have evolved significantly over the past decades, transitioning from experimental laboratory setups to increasingly practical applications across various domains. The technology enables direct communication between the brain and external devices by interpreting neural signals, offering unprecedented opportunities for monitoring cognitive states, including attention levels. In educational settings, attention represents a critical factor influencing learning outcomes, yet traditional methods of attention assessment rely heavily on subjective observations or disruptive testing procedures.
The evolution of BCI technology has been marked by several key milestones, from the first EEG recordings by Hans Berger in 1924 to modern non-invasive systems capable of real-time signal processing. Recent advancements in signal acquisition techniques, machine learning algorithms, and miniaturization of hardware components have substantially improved the accuracy, usability, and accessibility of BCI systems, making them increasingly viable for classroom implementation.
Current educational paradigms face significant challenges in objectively measuring and maintaining student attention, particularly in diverse learning environments where individual differences in cognitive processing and attention patterns are pronounced. Traditional attention assessment methods often fail to capture the dynamic nature of attention fluctuations during learning activities, creating a substantial gap in educational effectiveness evaluation.
The primary objective of BCI-based attention monitoring in classroom settings is to develop reliable, non-intrusive systems capable of real-time attention level detection and analysis. These systems aim to provide educators with actionable insights regarding individual and collective attention patterns, enabling timely interventions and personalized instructional adjustments to optimize learning experiences.
Secondary objectives include establishing correlations between neural attention markers and learning outcomes, identifying attention-related neural signatures across different age groups and learning contexts, and developing adaptive learning systems that respond dynamically to detected attention states. The technology also aims to support students with attention-related disorders by providing objective measurement tools and potential intervention mechanisms.
The long-term vision encompasses the integration of BCI attention monitoring into broader educational technology ecosystems, creating intelligent learning environments that continuously adapt to cognitive states. This integration represents a significant step toward precision education, where instructional approaches are tailored to individual cognitive profiles and real-time mental states rather than standardized assumptions about learning processes.
As this technology continues to mature, addressing challenges related to signal quality, user comfort, data interpretation, and ethical considerations will be crucial for widespread adoption in educational settings. The convergence of neuroscience, education, and technology in this domain promises to transform our understanding of attention dynamics in learning and revolutionize instructional methodologies.
The evolution of BCI technology has been marked by several key milestones, from the first EEG recordings by Hans Berger in 1924 to modern non-invasive systems capable of real-time signal processing. Recent advancements in signal acquisition techniques, machine learning algorithms, and miniaturization of hardware components have substantially improved the accuracy, usability, and accessibility of BCI systems, making them increasingly viable for classroom implementation.
Current educational paradigms face significant challenges in objectively measuring and maintaining student attention, particularly in diverse learning environments where individual differences in cognitive processing and attention patterns are pronounced. Traditional attention assessment methods often fail to capture the dynamic nature of attention fluctuations during learning activities, creating a substantial gap in educational effectiveness evaluation.
The primary objective of BCI-based attention monitoring in classroom settings is to develop reliable, non-intrusive systems capable of real-time attention level detection and analysis. These systems aim to provide educators with actionable insights regarding individual and collective attention patterns, enabling timely interventions and personalized instructional adjustments to optimize learning experiences.
Secondary objectives include establishing correlations between neural attention markers and learning outcomes, identifying attention-related neural signatures across different age groups and learning contexts, and developing adaptive learning systems that respond dynamically to detected attention states. The technology also aims to support students with attention-related disorders by providing objective measurement tools and potential intervention mechanisms.
The long-term vision encompasses the integration of BCI attention monitoring into broader educational technology ecosystems, creating intelligent learning environments that continuously adapt to cognitive states. This integration represents a significant step toward precision education, where instructional approaches are tailored to individual cognitive profiles and real-time mental states rather than standardized assumptions about learning processes.
As this technology continues to mature, addressing challenges related to signal quality, user comfort, data interpretation, and ethical considerations will be crucial for widespread adoption in educational settings. The convergence of neuroscience, education, and technology in this domain promises to transform our understanding of attention dynamics in learning and revolutionize instructional methodologies.
Educational Market Demand Analysis for BCI Solutions
The educational market for Brain-Computer Interface (BCI) solutions is experiencing significant growth, driven by increasing awareness of personalized learning needs and the importance of attention monitoring in educational outcomes. Current market research indicates that the global educational technology market is projected to reach $404 billion by 2025, with cognitive assessment tools representing one of the fastest-growing segments.
Demand for BCI-based attention monitoring systems in classroom environments stems from several key factors. Educational institutions are increasingly recognizing the correlation between student attention levels and academic performance. Traditional methods of assessing student engagement rely heavily on subjective teacher observations or disruptive assessment techniques, creating a substantial market gap for non-invasive, real-time attention monitoring solutions.
Primary and secondary education sectors represent the largest potential market segments, with approximately 1.5 billion students globally. Within these segments, schools focusing on special education and learning disabilities demonstrate particularly strong interest in BCI technologies, as these tools offer unprecedented insights into cognitive processes that may be difficult to observe through conventional means.
Market research reveals that educational administrators and policymakers are increasingly prioritizing data-driven decision-making in curriculum development and teaching methodologies. This trend creates substantial demand for technologies that can provide objective metrics on student engagement and attention patterns across different subjects and teaching approaches.
Parents represent another significant market driver, with growing concerns about attention disorders and learning efficiency. The rising diagnosis rates of attention deficit disorders globally have created a consumer segment actively seeking solutions that can help monitor and potentially improve attention capabilities in educational settings.
Regional analysis shows varying levels of market readiness. North America and parts of East Asia, particularly South Korea and Japan, demonstrate the highest adoption potential due to their technological infrastructure and cultural emphasis on educational achievement. The European market shows strong interest but faces more regulatory hurdles regarding data privacy in educational settings.
Budget constraints remain a significant market challenge, with educational institutions often operating under strict financial limitations. This necessitates either substantial value demonstration or the development of more affordable BCI solutions for widespread adoption. Additionally, the market demands solutions that integrate seamlessly with existing educational technology ecosystems rather than standalone systems requiring significant implementation efforts.
Demand for BCI-based attention monitoring systems in classroom environments stems from several key factors. Educational institutions are increasingly recognizing the correlation between student attention levels and academic performance. Traditional methods of assessing student engagement rely heavily on subjective teacher observations or disruptive assessment techniques, creating a substantial market gap for non-invasive, real-time attention monitoring solutions.
Primary and secondary education sectors represent the largest potential market segments, with approximately 1.5 billion students globally. Within these segments, schools focusing on special education and learning disabilities demonstrate particularly strong interest in BCI technologies, as these tools offer unprecedented insights into cognitive processes that may be difficult to observe through conventional means.
Market research reveals that educational administrators and policymakers are increasingly prioritizing data-driven decision-making in curriculum development and teaching methodologies. This trend creates substantial demand for technologies that can provide objective metrics on student engagement and attention patterns across different subjects and teaching approaches.
Parents represent another significant market driver, with growing concerns about attention disorders and learning efficiency. The rising diagnosis rates of attention deficit disorders globally have created a consumer segment actively seeking solutions that can help monitor and potentially improve attention capabilities in educational settings.
Regional analysis shows varying levels of market readiness. North America and parts of East Asia, particularly South Korea and Japan, demonstrate the highest adoption potential due to their technological infrastructure and cultural emphasis on educational achievement. The European market shows strong interest but faces more regulatory hurdles regarding data privacy in educational settings.
Budget constraints remain a significant market challenge, with educational institutions often operating under strict financial limitations. This necessitates either substantial value demonstration or the development of more affordable BCI solutions for widespread adoption. Additionally, the market demands solutions that integrate seamlessly with existing educational technology ecosystems rather than standalone systems requiring significant implementation efforts.
Current BCI Technology Landscape and Challenges
Brain-Computer Interface (BCI) technology has evolved significantly over the past decade, with current systems broadly categorized into invasive, semi-invasive, and non-invasive approaches. In the context of classroom attention monitoring, non-invasive technologies dominate due to their practicality and ethical considerations. Electroencephalography (EEG) remains the most widely adopted method, offering temporal resolution in milliseconds which is crucial for real-time attention tracking.
Commercial-grade EEG headsets from companies like Emotiv, Neurosky, and Muse have made significant strides in portability and user-friendliness, though they still face signal quality limitations compared to medical-grade equipment. These consumer devices typically utilize dry electrodes that sacrifice some signal quality for ease of use—a necessary trade-off for classroom implementation.
The current technological landscape also includes functional near-infrared spectroscopy (fNIRS) systems, which measure blood oxygenation levels in the brain as indicators of neural activity. While offering better spatial resolution than EEG, fNIRS devices remain less prevalent due to higher costs and more complex data interpretation requirements.
Despite advances, significant challenges persist in BCI-based attention monitoring for educational settings. Signal quality remains a primary concern, with classroom environments introducing substantial noise from movement artifacts, electromagnetic interference from electronic devices, and cross-talk between nearby systems when deployed at scale.
Data interpretation presents another major hurdle, as translating raw neurophysiological signals into meaningful attention metrics requires sophisticated algorithms. Current machine learning approaches show promise but still struggle with inter-individual variability—attention patterns differ significantly between students, necessitating either extensive calibration or more robust generalized models.
Usability challenges cannot be overlooked, as existing BCI systems require setup time and technical expertise that most educational institutions lack. The form factor of current devices often causes discomfort during extended wear, potentially creating distraction—ironically counterproductive to attention monitoring goals.
Ethical and privacy concerns represent perhaps the most significant non-technical challenge. Monitoring brain activity raises questions about cognitive liberty, informed consent (particularly for minors), data ownership, and potential misuse of neurocognitive data. Current regulatory frameworks lag behind technological capabilities, creating uncertainty for widespread implementation.
Cost remains prohibitive for many educational contexts, with quality BCI systems priced beyond typical school budgets. This economic barrier has limited large-scale studies that could otherwise accelerate development of more effective attention monitoring solutions.
Commercial-grade EEG headsets from companies like Emotiv, Neurosky, and Muse have made significant strides in portability and user-friendliness, though they still face signal quality limitations compared to medical-grade equipment. These consumer devices typically utilize dry electrodes that sacrifice some signal quality for ease of use—a necessary trade-off for classroom implementation.
The current technological landscape also includes functional near-infrared spectroscopy (fNIRS) systems, which measure blood oxygenation levels in the brain as indicators of neural activity. While offering better spatial resolution than EEG, fNIRS devices remain less prevalent due to higher costs and more complex data interpretation requirements.
Despite advances, significant challenges persist in BCI-based attention monitoring for educational settings. Signal quality remains a primary concern, with classroom environments introducing substantial noise from movement artifacts, electromagnetic interference from electronic devices, and cross-talk between nearby systems when deployed at scale.
Data interpretation presents another major hurdle, as translating raw neurophysiological signals into meaningful attention metrics requires sophisticated algorithms. Current machine learning approaches show promise but still struggle with inter-individual variability—attention patterns differ significantly between students, necessitating either extensive calibration or more robust generalized models.
Usability challenges cannot be overlooked, as existing BCI systems require setup time and technical expertise that most educational institutions lack. The form factor of current devices often causes discomfort during extended wear, potentially creating distraction—ironically counterproductive to attention monitoring goals.
Ethical and privacy concerns represent perhaps the most significant non-technical challenge. Monitoring brain activity raises questions about cognitive liberty, informed consent (particularly for minors), data ownership, and potential misuse of neurocognitive data. Current regulatory frameworks lag behind technological capabilities, creating uncertainty for widespread implementation.
Cost remains prohibitive for many educational contexts, with quality BCI systems priced beyond typical school budgets. This economic barrier has limited large-scale studies that could otherwise accelerate development of more effective attention monitoring solutions.
Existing BCI Classroom Implementation Approaches
01 EEG-based attention monitoring systems
Brain-computer interfaces that utilize electroencephalography (EEG) signals to monitor and analyze attention levels. These systems capture brain activity patterns associated with focus and attention, enabling real-time tracking of cognitive states. The technology can detect changes in attention, concentration lapses, and mental fatigue, providing valuable data for various applications including educational environments, workplace productivity monitoring, and cognitive rehabilitation.- EEG-based attention monitoring systems: Brain-computer interfaces that utilize electroencephalography (EEG) signals to monitor and measure attention levels. These systems analyze brainwave patterns to determine focus, concentration, and cognitive load. The technology can detect changes in attention states and provide real-time feedback, making it useful for applications in education, workplace productivity, and cognitive training programs.
 - Attention monitoring in virtual/augmented reality environments: Brain-computer interfaces specifically designed to track user attention in virtual and augmented reality settings. These systems combine neurological data with eye-tracking and behavioral metrics to create immersive experiences that respond to the user's attention state. Applications include adaptive gaming, training simulations, and therapeutic interventions that adjust difficulty or content based on measured attention levels.
 - Mobile and wearable attention monitoring devices: Portable and wearable brain-computer interface solutions for monitoring attention in everyday settings. These devices are designed for continuous use outside laboratory environments, featuring lightweight sensors, wireless connectivity, and extended battery life. The technology enables attention tracking during daily activities, supporting applications in personal productivity, health monitoring, and cognitive wellness.
 - AI-enhanced attention analysis algorithms: Advanced machine learning and artificial intelligence algorithms that improve the accuracy and capabilities of attention monitoring in brain-computer interfaces. These systems use deep learning techniques to process complex neurological signals, identify patterns associated with different attention states, and adapt to individual user characteristics. The technology enables more personalized attention monitoring and can distinguish between different types of attention deficits.
 - Attention-based feedback and intervention systems: Brain-computer interfaces that not only monitor attention but also provide therapeutic interventions or feedback based on detected attention states. These systems can deliver targeted stimuli, notifications, or adjustments to the user's environment when attention lapses are detected. Applications include attention deficit disorder management, meditation assistance, driver alertness systems, and educational tools that help maintain optimal learning states.
 
02 Attention monitoring for driver safety applications
Brain-computer interfaces specifically designed to monitor driver attention and alertness levels to enhance road safety. These systems continuously analyze brain signals to detect drowsiness, distraction, or reduced vigilance while operating vehicles. When attention deficits are detected, the systems can trigger alerts or safety interventions to prevent accidents. Some implementations integrate with vehicle control systems to provide automated safety responses based on the driver's cognitive state.Expand Specific Solutions03 Wearable attention monitoring devices
Portable and non-invasive brain-computer interface devices designed for everyday use in monitoring attention levels. These wearable solutions include headbands, earpieces, and specialized eyewear that incorporate sensors to detect brain activity related to attention. The devices are designed for comfort and convenience, allowing for extended monitoring periods in various environments. Many implementations include wireless connectivity for data transmission to smartphones or other devices for analysis and feedback.Expand Specific Solutions04 Attention monitoring for educational and therapeutic applications
Brain-computer interfaces that monitor attention levels to enhance learning outcomes and therapeutic interventions. These systems track engagement during educational activities or therapy sessions, providing real-time feedback to instructors or therapists. The technology helps identify optimal learning periods, attention deficits, or cognitive patterns that can inform personalized educational strategies or treatment approaches. Applications include attention deficit disorder management, cognitive rehabilitation, and adaptive learning environments.Expand Specific Solutions05 AI-enhanced attention analysis and prediction
Advanced brain-computer interfaces that incorporate artificial intelligence to analyze attention patterns and predict cognitive states. These systems use machine learning algorithms to process complex brain signal data, identifying subtle patterns associated with various attention states. The AI components enable more accurate detection of attention levels, prediction of attention lapses, and personalized recommendations for maintaining optimal cognitive performance. Some implementations adapt over time to individual users, improving accuracy through continuous learning.Expand Specific Solutions
Leading Players in Educational BCI Development
Brain-Computer Interface (BCI) attention monitoring in classrooms is emerging in the early growth phase, with a rapidly expanding market driven by educational technology innovations. The global market is projected to reach significant scale as educational institutions increasingly adopt cognitive monitoring solutions. Technologically, the field shows varying maturity levels across players. IBM leads with advanced AI integration capabilities, while Huawei and NextMind demonstrate strong hardware innovation. Academic institutions like Xidian University, Beihang University, and Carnegie Mellon contribute fundamental research, while specialized companies like Thynk focus on child-oriented applications. Educational technology firms such as Beijing Yizhen Xuesi and TAL Education Group are developing practical classroom implementations, indicating growing commercial viability in this cross-disciplinary field.
International Business Machines Corp.
Technical Solution:  IBM has developed "Cognitive Classroom Insights," a sophisticated BCI-based attention monitoring platform leveraging their expertise in AI and cognitive computing. The system utilizes unobtrusive, behind-the-ear EEG sensors combined with IBM's advanced neural network algorithms to detect and classify attention states in real-time. Their solution employs a distributed architecture where initial signal processing occurs on edge devices, while more complex pattern recognition leverages IBM's cloud computing infrastructure. The platform's distinguishing feature is its integration with IBM Watson Education, allowing it to correlate attention data with comprehensive learning analytics[8]. This enables predictive modeling that can anticipate attention lapses based on historical patterns and contextual factors. IBM's system includes adaptive learning recommendations that automatically suggest content modifications or teaching approach adjustments when attention metrics indicate declining engagement. The technology has been implemented in pilot programs across multiple educational institutions, demonstrating significant improvements in student engagement metrics and knowledge retention[9]. IBM has also developed specialized algorithms to account for neurodiversity, ensuring the system works effectively across students with different cognitive profiles, including those with ADHD and learning disabilities.
Strengths: Enterprise-grade scalability and security features; integration with broader educational analytics ecosystem; advanced AI capabilities for predictive attention modeling; consideration for neurodiversity and different learning styles. Weaknesses: Dependency on cloud connectivity for advanced features; higher implementation costs compared to standalone solutions; potential vendor lock-in with IBM's educational technology stack; privacy concerns related to corporate management of sensitive neural data.
Huawei Technologies Co., Ltd.
Technical Solution:  Huawei has developed an advanced BCI-based attention monitoring system specifically designed for educational environments called "Smart Classroom Engagement Analytics." The system utilizes lightweight, wireless EEG headsets with dry electrodes that can be comfortably worn by students during regular classroom activities. These devices capture brainwave patterns associated with attention, focus, and cognitive load. Huawei's proprietary algorithms analyze alpha, beta, and theta wave patterns to determine various states of engagement, distinguishing between active learning, passive listening, confusion, and mind-wandering[2]. The platform incorporates edge computing capabilities to process data locally before transmitting aggregated metrics to a central classroom management system, addressing privacy concerns while minimizing latency. The solution integrates with Huawei's broader educational technology ecosystem, allowing teachers to correlate attention data with learning outcomes and automatically adjust digital learning content based on real-time attention metrics[3].
Strengths: Seamless integration with existing educational technology infrastructure; advanced data analytics providing actionable insights for educators; edge computing approach balances privacy with functionality; scalable deployment across various classroom sizes. Weaknesses: Potential cultural and regulatory barriers to adoption in some regions; requires significant initial investment in hardware; accuracy may vary across different student demographics and learning environments; limited long-term studies on effectiveness in improving educational outcomes.
Key Innovations in Non-invasive EEG Signal Processing
Method and system for monitoring and improving attention 
PatentPendingUS20250098999A1
 Innovation 
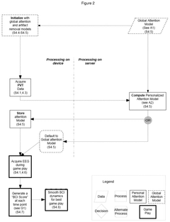
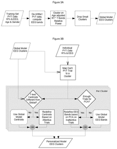
- A method and system that uses EEG brain signal processing to classify attention states by recording and analyzing EEG signals in conjunction with response times, adjusting for age, gender, and psychiatric conditions, and generating a representation of attention levels to provide a probability score for attentiveness or inattentiveness, which can be used to adjust video game difficulty or alert the user.
 
Brain-computer interface 
PatentPendingEP4464250A2
 Innovation 
- The implementation of a compound visual stimulus with distinct characteristic modulations, such as overlapping 'ticks' and 'crosses' with different colors or frequencies, allows the BCI to capture neural responses and infer user intention by differentiating between exploration and selection through the relative strength of neural signals associated with each stimulus portion.
 
Data Privacy and Ethics in Educational Neurotechnology
The implementation of Brain-Computer Interfaces (BCIs) for attention monitoring in educational settings raises significant ethical and privacy concerns that must be addressed before widespread adoption. Educational neurotechnology collects unprecedented amounts of neural data from students, creating complex questions about data ownership, consent, and potential misuse.
Privacy considerations are paramount as BCI devices capture sensitive neurological information that could reveal cognitive states, emotional responses, and potentially even thoughts. This data collection extends beyond traditional educational metrics, raising questions about appropriate boundaries. Educational institutions must establish robust data governance frameworks that clearly define what neural data is collected, how long it is retained, who has access to it, and for what purposes it may be used.
Informed consent presents unique challenges in educational contexts, particularly with younger students who may not fully comprehend the implications of having their brain activity monitored. Parents and guardians must be thoroughly informed about the nature of data collection, while age-appropriate explanations should be provided to students. Opt-out options must be available without educational penalties or stigmatization.
Equity and accessibility concerns also emerge, as unequal access to BCI technology could exacerbate existing educational disparities. Students with certain neurological conditions or differences might be inappropriately flagged by attention monitoring systems, potentially leading to discrimination or mischaracterization of diverse cognitive styles.
The potential for algorithmic bias in interpreting neural signals represents another critical concern. BCI systems trained on limited demographic datasets may not accurately interpret attention patterns across diverse student populations, potentially reinforcing stereotypes or misclassifying culturally-specific cognitive patterns.
Long-term implications of neural data collection in educational settings remain largely unexplored. Questions persist about data security, potential commercialization of student neural data, and the psychological impact of continuous attention monitoring on developing minds. There is legitimate concern that awareness of being monitored could create performance anxiety or alter natural learning behaviors.
Regulatory frameworks specifically addressing educational neurotechnology remain underdeveloped in most jurisdictions. Educational institutions implementing BCI-based attention monitoring systems must navigate existing data protection regulations like GDPR and FERPA, while anticipating emerging standards specific to neural data collection in educational environments.
Privacy considerations are paramount as BCI devices capture sensitive neurological information that could reveal cognitive states, emotional responses, and potentially even thoughts. This data collection extends beyond traditional educational metrics, raising questions about appropriate boundaries. Educational institutions must establish robust data governance frameworks that clearly define what neural data is collected, how long it is retained, who has access to it, and for what purposes it may be used.
Informed consent presents unique challenges in educational contexts, particularly with younger students who may not fully comprehend the implications of having their brain activity monitored. Parents and guardians must be thoroughly informed about the nature of data collection, while age-appropriate explanations should be provided to students. Opt-out options must be available without educational penalties or stigmatization.
Equity and accessibility concerns also emerge, as unequal access to BCI technology could exacerbate existing educational disparities. Students with certain neurological conditions or differences might be inappropriately flagged by attention monitoring systems, potentially leading to discrimination or mischaracterization of diverse cognitive styles.
The potential for algorithmic bias in interpreting neural signals represents another critical concern. BCI systems trained on limited demographic datasets may not accurately interpret attention patterns across diverse student populations, potentially reinforcing stereotypes or misclassifying culturally-specific cognitive patterns.
Long-term implications of neural data collection in educational settings remain largely unexplored. Questions persist about data security, potential commercialization of student neural data, and the psychological impact of continuous attention monitoring on developing minds. There is legitimate concern that awareness of being monitored could create performance anxiety or alter natural learning behaviors.
Regulatory frameworks specifically addressing educational neurotechnology remain underdeveloped in most jurisdictions. Educational institutions implementing BCI-based attention monitoring systems must navigate existing data protection regulations like GDPR and FERPA, while anticipating emerging standards specific to neural data collection in educational environments.
Pedagogical Integration Framework for BCI Systems
The integration of Brain-Computer Interface (BCI) systems into educational settings requires a comprehensive pedagogical framework that aligns technological capabilities with educational objectives. This framework must consider how BCI-based attention monitoring can enhance teaching methodologies while respecting the cognitive development stages of students. The foundation of such a framework begins with establishing clear learning objectives that can benefit from real-time attention data, followed by designing appropriate interventions when attention levels decline.
Effective pedagogical integration necessitates a multi-tiered approach where BCI systems serve as supportive tools rather than replacements for traditional teaching methods. Teachers must be trained to interpret attention data within the context of their subject matter and student characteristics. The framework should include protocols for when and how to respond to attention fluctuations, distinguishing between momentary distractions and significant engagement issues that require intervention.
Classroom activities need redesigning to incorporate BCI feedback loops, allowing for dynamic adjustment of teaching pace and content complexity based on collective attention metrics. This adaptive teaching approach can personalize learning experiences while maintaining group cohesion. The framework must also address the balance between technology-driven insights and teacher autonomy, ensuring that educators retain decision-making authority while benefiting from objective attention data.
Assessment methodologies within this framework should evolve beyond traditional testing to include attention patterns as indicators of learning engagement. This requires developing new evaluation metrics that correlate attention data with learning outcomes, potentially revealing insights about optimal cognitive states for different types of learning activities.
Ethical considerations form a critical component of the framework, establishing guidelines for data privacy, informed consent, and appropriate use of attention information. The framework must prevent stigmatization of students with different attention profiles while promoting inclusive learning environments that accommodate diverse cognitive styles.
Implementation strategies should follow a phased approach, beginning with pilot programs that allow for iterative refinement based on feedback from all stakeholders. Professional development programs for educators must emphasize both technical proficiency with BCI systems and pedagogical adaptation skills. The framework should ultimately aim to create a symbiotic relationship between technology and pedagogy, where BCI attention monitoring enhances educational experiences without diminishing the human elements of teaching and learning.
Effective pedagogical integration necessitates a multi-tiered approach where BCI systems serve as supportive tools rather than replacements for traditional teaching methods. Teachers must be trained to interpret attention data within the context of their subject matter and student characteristics. The framework should include protocols for when and how to respond to attention fluctuations, distinguishing between momentary distractions and significant engagement issues that require intervention.
Classroom activities need redesigning to incorporate BCI feedback loops, allowing for dynamic adjustment of teaching pace and content complexity based on collective attention metrics. This adaptive teaching approach can personalize learning experiences while maintaining group cohesion. The framework must also address the balance between technology-driven insights and teacher autonomy, ensuring that educators retain decision-making authority while benefiting from objective attention data.
Assessment methodologies within this framework should evolve beyond traditional testing to include attention patterns as indicators of learning engagement. This requires developing new evaluation metrics that correlate attention data with learning outcomes, potentially revealing insights about optimal cognitive states for different types of learning activities.
Ethical considerations form a critical component of the framework, establishing guidelines for data privacy, informed consent, and appropriate use of attention information. The framework must prevent stigmatization of students with different attention profiles while promoting inclusive learning environments that accommodate diverse cognitive styles.
Implementation strategies should follow a phased approach, beginning with pilot programs that allow for iterative refinement based on feedback from all stakeholders. Professional development programs for educators must emphasize both technical proficiency with BCI systems and pedagogical adaptation skills. The framework should ultimately aim to create a symbiotic relationship between technology and pedagogy, where BCI attention monitoring enhances educational experiences without diminishing the human elements of teaching and learning.
 Unlock deeper insights with  Patsnap Eureka Quick Research — get a full tech report to explore trends and direct your research. Try now! 
 Generate Your Research Report Instantly with AI Agent 
 Supercharge your innovation with Patsnap Eureka AI Agent Platform! 







