Case Study: Data Center Energy Resilience Using SLBs
AUG 28, 20259 MIN READ
Generate Your Research Report Instantly with AI Agent
Patsnap Eureka helps you evaluate technical feasibility & market potential.
SLB Technology Evolution and Energy Resilience Goals
Server Load Balancers (SLBs) have undergone significant technological evolution since their inception in the late 1990s. Initially designed as simple traffic distribution mechanisms, SLBs have transformed into sophisticated systems that play a crucial role in data center energy management and resilience. The evolution trajectory shows a clear shift from hardware-based solutions to software-defined networking approaches, enabling more flexible and efficient resource allocation.
The first generation of SLBs focused primarily on distributing network traffic across multiple servers to prevent overloading. By the mid-2000s, the second generation introduced more advanced features such as health monitoring and application-aware routing. The current generation represents a paradigm shift, incorporating AI-driven predictive analytics and real-time optimization capabilities that can dynamically adjust workload distribution based on energy consumption patterns.
Energy resilience has emerged as a critical goal for modern data centers, driven by increasing power demands, rising energy costs, and growing environmental concerns. The integration of SLBs into energy resilience strategies aims to achieve multiple interconnected objectives: minimizing energy consumption while maintaining service quality, enhancing adaptability to power fluctuations, and supporting renewable energy integration.
Recent technological advancements have positioned SLBs as central components in energy-aware data center architectures. By intelligently directing traffic based on server energy efficiency metrics, modern SLBs can reduce overall power consumption by 15-30% compared to traditional load balancing approaches. This capability becomes increasingly valuable as data centers face pressure to reduce their carbon footprint while handling exponentially growing workloads.
The convergence of SLB technology with energy management systems represents a promising direction for future development. Industry projections suggest that by 2025, over 70% of enterprise data centers will implement energy-aware load balancing as a standard practice. This trend is further accelerated by regulatory pressures and corporate sustainability commitments that demand more energy-efficient IT operations.
Looking forward, the technological roadmap for SLBs in energy resilience includes deeper integration with renewable energy sources, enhanced machine learning capabilities for workload prediction, and more sophisticated power-aware routing algorithms. These advancements aim to create data centers that can dynamically respond to energy availability, cost fluctuations, and carbon intensity variations while maintaining optimal performance levels.
The first generation of SLBs focused primarily on distributing network traffic across multiple servers to prevent overloading. By the mid-2000s, the second generation introduced more advanced features such as health monitoring and application-aware routing. The current generation represents a paradigm shift, incorporating AI-driven predictive analytics and real-time optimization capabilities that can dynamically adjust workload distribution based on energy consumption patterns.
Energy resilience has emerged as a critical goal for modern data centers, driven by increasing power demands, rising energy costs, and growing environmental concerns. The integration of SLBs into energy resilience strategies aims to achieve multiple interconnected objectives: minimizing energy consumption while maintaining service quality, enhancing adaptability to power fluctuations, and supporting renewable energy integration.
Recent technological advancements have positioned SLBs as central components in energy-aware data center architectures. By intelligently directing traffic based on server energy efficiency metrics, modern SLBs can reduce overall power consumption by 15-30% compared to traditional load balancing approaches. This capability becomes increasingly valuable as data centers face pressure to reduce their carbon footprint while handling exponentially growing workloads.
The convergence of SLB technology with energy management systems represents a promising direction for future development. Industry projections suggest that by 2025, over 70% of enterprise data centers will implement energy-aware load balancing as a standard practice. This trend is further accelerated by regulatory pressures and corporate sustainability commitments that demand more energy-efficient IT operations.
Looking forward, the technological roadmap for SLBs in energy resilience includes deeper integration with renewable energy sources, enhanced machine learning capabilities for workload prediction, and more sophisticated power-aware routing algorithms. These advancements aim to create data centers that can dynamically respond to energy availability, cost fluctuations, and carbon intensity variations while maintaining optimal performance levels.
Market Demand Analysis for Data Center Energy Solutions
The global data center market is experiencing unprecedented growth, driven by the exponential increase in digital transformation initiatives, cloud computing adoption, and the proliferation of data-intensive applications. According to recent market research, the global data center market size is projected to reach $517.17 billion by 2030, growing at a CAGR of approximately 10.5% from 2023 to 2030. This growth trajectory has significantly amplified the demand for reliable, efficient, and resilient energy solutions for data centers.
Energy consumption represents one of the most critical operational challenges for data centers worldwide. Data centers currently consume approximately 1-2% of global electricity, with projections indicating this figure could rise to 8% by 2030. This substantial energy footprint has created an urgent market need for innovative energy resilience solutions, particularly those leveraging Static Load Banks (SLBs) for testing, validation, and operational stability.
The market demand for SLB-based energy resilience solutions is being driven by several key factors. First, the increasing frequency and severity of grid instability events and power outages are compelling data center operators to invest in comprehensive backup power systems and testing equipment. According to industry reports, unplanned downtime can cost data centers an average of $9,000 per minute, creating a compelling business case for energy resilience investments.
Regulatory pressures and sustainability commitments are further accelerating market demand. Many jurisdictions are implementing stricter regulations regarding data center energy efficiency and carbon emissions. The European Union's Green Deal and similar initiatives worldwide are pushing data center operators to adopt more sustainable practices, including optimizing energy usage through advanced testing and monitoring solutions like SLBs.
The hyperscale data center segment represents the largest market opportunity for energy resilience solutions. These facilities, operated by cloud giants like Amazon Web Services, Microsoft Azure, and Google Cloud, are expanding rapidly to meet growing cloud service demands. Their scale and criticality make them particularly sensitive to energy reliability issues, creating significant demand for sophisticated SLB solutions that can ensure operational continuity.
Emerging markets in Asia-Pacific, particularly India, China, and Southeast Asian countries, are showing the fastest growth in demand for data center energy solutions. The rapid digital transformation in these regions, coupled with less reliable power infrastructure, creates a compelling need for comprehensive energy resilience strategies incorporating SLBs and other advanced technologies.
The market is also witnessing increased demand for integrated energy management solutions that combine SLBs with intelligent monitoring, predictive analytics, and automated response capabilities. This trend reflects the industry's movement toward more sophisticated, data-driven approaches to energy management that can optimize performance while ensuring reliability under various operational scenarios.
Energy consumption represents one of the most critical operational challenges for data centers worldwide. Data centers currently consume approximately 1-2% of global electricity, with projections indicating this figure could rise to 8% by 2030. This substantial energy footprint has created an urgent market need for innovative energy resilience solutions, particularly those leveraging Static Load Banks (SLBs) for testing, validation, and operational stability.
The market demand for SLB-based energy resilience solutions is being driven by several key factors. First, the increasing frequency and severity of grid instability events and power outages are compelling data center operators to invest in comprehensive backup power systems and testing equipment. According to industry reports, unplanned downtime can cost data centers an average of $9,000 per minute, creating a compelling business case for energy resilience investments.
Regulatory pressures and sustainability commitments are further accelerating market demand. Many jurisdictions are implementing stricter regulations regarding data center energy efficiency and carbon emissions. The European Union's Green Deal and similar initiatives worldwide are pushing data center operators to adopt more sustainable practices, including optimizing energy usage through advanced testing and monitoring solutions like SLBs.
The hyperscale data center segment represents the largest market opportunity for energy resilience solutions. These facilities, operated by cloud giants like Amazon Web Services, Microsoft Azure, and Google Cloud, are expanding rapidly to meet growing cloud service demands. Their scale and criticality make them particularly sensitive to energy reliability issues, creating significant demand for sophisticated SLB solutions that can ensure operational continuity.
Emerging markets in Asia-Pacific, particularly India, China, and Southeast Asian countries, are showing the fastest growth in demand for data center energy solutions. The rapid digital transformation in these regions, coupled with less reliable power infrastructure, creates a compelling need for comprehensive energy resilience strategies incorporating SLBs and other advanced technologies.
The market is also witnessing increased demand for integrated energy management solutions that combine SLBs with intelligent monitoring, predictive analytics, and automated response capabilities. This trend reflects the industry's movement toward more sophisticated, data-driven approaches to energy management that can optimize performance while ensuring reliability under various operational scenarios.
Current SLB Implementation Challenges in Data Centers
Despite the promising potential of Sodium-ion Lithium Batteries (SLBs) for data center energy resilience, several significant implementation challenges currently hinder their widespread adoption. The primary obstacle remains the energy density limitation, with SLBs typically achieving only 120-160 Wh/kg compared to lithium-ion's 250-300 Wh/kg. This translates to larger physical footprints for equivalent energy storage capacity, creating space allocation difficulties in already densely packed data center environments.
Cycle life performance presents another critical challenge. While improving, current SLB technologies generally support 2,000-3,000 charge-discharge cycles before significant capacity degradation occurs. Data centers operating 24/7 with frequent power fluctuations require more robust cycling capabilities to ensure reliable long-term operation without frequent replacement cycles.
Thermal management issues also plague SLB implementation. Under high-load conditions typical in data center operations, sodium-ion cells can experience accelerated temperature increases, necessitating sophisticated cooling systems. This adds complexity to installation designs and increases overall implementation costs, offsetting some of the inherent cost advantages of sodium-based chemistry.
Integration with existing data center infrastructure presents substantial engineering challenges. Most current power management systems, monitoring software, and backup power architectures are optimized for lead-acid or lithium-ion technologies. Retrofitting these systems to accommodate SLB's different voltage profiles, charge-discharge characteristics, and management requirements demands significant engineering resources and potential downtime.
Supply chain constraints further complicate adoption. The SLB manufacturing ecosystem remains relatively immature compared to established battery technologies. Limited production capacity, fewer qualified suppliers, and less standardized specifications create procurement uncertainties that data center operators—who prioritize reliability above all—find difficult to accept.
Regulatory compliance and safety certification represent additional hurdles. Many jurisdictions lack specific safety standards for sodium-ion technologies in critical infrastructure applications. Data center operators must navigate uncertain regulatory landscapes and potentially lengthy certification processes before implementation, slowing adoption timelines.
Cost-benefit justification remains challenging despite SLB's lower raw material costs. When factoring in system integration expenses, potential redesign requirements, and the risk premium associated with less-proven technology, the total cost of ownership calculation often fails to demonstrate compelling short-term advantages over established solutions, particularly for existing facilities rather than new construction.
Cycle life performance presents another critical challenge. While improving, current SLB technologies generally support 2,000-3,000 charge-discharge cycles before significant capacity degradation occurs. Data centers operating 24/7 with frequent power fluctuations require more robust cycling capabilities to ensure reliable long-term operation without frequent replacement cycles.
Thermal management issues also plague SLB implementation. Under high-load conditions typical in data center operations, sodium-ion cells can experience accelerated temperature increases, necessitating sophisticated cooling systems. This adds complexity to installation designs and increases overall implementation costs, offsetting some of the inherent cost advantages of sodium-based chemistry.
Integration with existing data center infrastructure presents substantial engineering challenges. Most current power management systems, monitoring software, and backup power architectures are optimized for lead-acid or lithium-ion technologies. Retrofitting these systems to accommodate SLB's different voltage profiles, charge-discharge characteristics, and management requirements demands significant engineering resources and potential downtime.
Supply chain constraints further complicate adoption. The SLB manufacturing ecosystem remains relatively immature compared to established battery technologies. Limited production capacity, fewer qualified suppliers, and less standardized specifications create procurement uncertainties that data center operators—who prioritize reliability above all—find difficult to accept.
Regulatory compliance and safety certification represent additional hurdles. Many jurisdictions lack specific safety standards for sodium-ion technologies in critical infrastructure applications. Data center operators must navigate uncertain regulatory landscapes and potentially lengthy certification processes before implementation, slowing adoption timelines.
Cost-benefit justification remains challenging despite SLB's lower raw material costs. When factoring in system integration expenses, potential redesign requirements, and the risk premium associated with less-proven technology, the total cost of ownership calculation often fails to demonstrate compelling short-term advantages over established solutions, particularly for existing facilities rather than new construction.
Current SLB Deployment Architectures for Energy Resilience
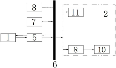
01 Load balancing techniques for energy efficiency
Server Load Balancers can be designed to distribute workloads in an energy-efficient manner. These systems monitor server performance and energy consumption, then intelligently route traffic to optimize both performance and power usage. By implementing algorithms that consider server power states and workload characteristics, SLBs can reduce overall energy consumption while maintaining service quality and resilience.- Load balancing techniques for energy efficiency: Server Load Balancers (SLBs) can be designed to distribute workloads in an energy-efficient manner. These systems monitor server performance and energy consumption to make intelligent routing decisions that optimize both performance and power usage. By directing traffic to the most energy-efficient servers or consolidating workloads to allow some servers to enter low-power states, these load balancing techniques can significantly reduce overall energy consumption while maintaining service quality.
- Fault tolerance and resilience mechanisms: SLBs incorporate various fault tolerance mechanisms to ensure continuous operation during power disruptions or hardware failures. These systems can automatically detect failed servers or components and reroute traffic to healthy alternatives. Advanced SLBs implement predictive failure analysis and proactive migration of workloads from potentially failing hardware. These resilience features help maintain service availability during energy-related disruptions while minimizing the impact on overall system performance.
- Dynamic resource allocation for power management: SLBs can dynamically allocate computing resources based on current workload demands and energy availability. During periods of high energy costs or limited power supply, these systems can automatically scale down non-critical services while maintaining essential operations. Conversely, when energy is abundant, resources can be scaled up to improve performance. This adaptive approach optimizes the balance between energy consumption and service performance, enhancing overall system resilience.
- Energy-aware traffic routing algorithms: Advanced SLBs implement specialized algorithms that consider energy efficiency when making routing decisions. These algorithms analyze factors such as server power consumption profiles, cooling requirements, and even the carbon intensity of different data centers' power sources. By incorporating energy metrics into the routing decision process, these systems can significantly reduce overall energy consumption while maintaining required service levels, particularly in geographically distributed environments.
- Integration with renewable energy sources: Modern SLB systems can be designed to work in conjunction with renewable energy sources to enhance energy resilience. These systems monitor the availability of renewable energy and can adjust workload distribution accordingly. During periods of abundant renewable energy, compute-intensive tasks can be scheduled, while less critical operations can be deferred during low renewable energy availability. This integration helps data centers reduce their carbon footprint while improving energy resilience through diversified power sources.
02 Fault tolerance and high availability mechanisms
Energy resilient SLBs incorporate fault tolerance mechanisms to ensure continuous operation during power fluctuations or outages. These systems can automatically detect failed servers or components and redistribute traffic accordingly. Advanced implementations include redundant power supplies, failover capabilities, and state synchronization between multiple load balancer instances to maintain service availability even during energy-related disruptions.Expand Specific Solutions03 Dynamic resource allocation for power optimization
SLBs can dynamically allocate computing resources based on current demand and energy availability. During periods of high energy costs or limited supply, these systems can consolidate workloads onto fewer servers and power down unused equipment. This approach includes predictive scaling based on historical patterns and real-time monitoring of both application demands and energy constraints to optimize resource utilization.Expand Specific Solutions04 Energy-aware traffic routing and scheduling
Advanced SLBs implement energy-aware routing algorithms that consider the power efficiency of different servers when distributing requests. These systems can prioritize routing to servers powered by renewable energy sources or those operating in regions with lower energy costs. Additionally, they can schedule non-critical workloads during periods of energy abundance and defer processing when energy is constrained.Expand Specific Solutions05 Integration with power management systems
Energy resilient SLBs can integrate with broader data center power management systems to coordinate load balancing decisions with energy availability. These integrations enable SLBs to respond to power capping requirements, participate in demand response programs, and adjust operations based on uninterruptible power supply (UPS) status. This holistic approach ensures that load balancing decisions consider both application performance requirements and energy constraints.Expand Specific Solutions
Key Industry Players in Data Center SLB Solutions
The data center energy resilience market using Server Load Balancers (SLBs) is in a growth phase, with increasing demand driven by digital transformation and cloud computing expansion. The market is projected to reach significant scale as organizations prioritize uninterrupted operations and energy efficiency. Technologically, companies demonstrate varying maturity levels: Intel, Microsoft, and IBM lead with advanced SLB solutions integrating AI for predictive energy management; Huawei, Cisco, and Juniper Networks offer robust networking-focused approaches; while State Grid Corp. of China and China Mobile are developing specialized solutions for large-scale infrastructure. Energy specialists like Eaton and Kehua Data are integrating SLB capabilities with traditional power management systems, creating comprehensive resilience frameworks.
Microsoft Technology Licensing LLC
Technical Solution: Microsoft has developed an advanced SLB-based energy resilience solution for data centers called Azure Energy Smart Operations (AESO). This comprehensive system integrates traditional load balancing with sophisticated power management strategies to optimize energy efficiency while ensuring operational resilience. AESO employs machine learning algorithms that analyze historical workload patterns, energy consumption data, and grid stability information to make predictive decisions about resource allocation. The solution features a multi-tier architecture that can operate at different scales - from individual server racks to entire data center regions - allowing for granular control over energy distribution. Microsoft's implementation includes integration with their carbon-aware computing initiative, which prioritizes workload placement in regions with available renewable energy. According to published research, AESO has demonstrated the ability to reduce energy consumption by up to 25% while maintaining service level agreements and improving overall resilience[5]. The system also incorporates automated demand response capabilities that can adjust data center operations during grid stress events, potentially earning incentives from utility providers while maintaining critical operations.
Strengths: Exceptional cloud-scale implementation proven across Microsoft's global infrastructure; strong integration with renewable energy sources; comprehensive carbon awareness features beyond simple energy efficiency. Weaknesses: Optimal performance requires significant Microsoft ecosystem adoption; less focus on on-premises deployments compared to cloud implementations; complex implementation requiring specialized expertise.
VMware LLC
Technical Solution: VMware has developed a sophisticated software-defined approach to data center energy resilience using SLBs called vSphere Power Management with Distributed Resource Scheduler (DRS). This solution leverages VMware's virtualization expertise to create a highly responsive system that can dynamically migrate virtual workloads based on power availability and energy efficiency goals. The system employs a hierarchical management architecture where power consumption is monitored at multiple levels - from individual VMs to server clusters to entire data centers. VMware's solution incorporates predictive analytics that can forecast workload demands and energy availability, allowing for proactive resource allocation. Their implementation includes integration with major UPS and power distribution vendors through standardized APIs, enabling comprehensive power awareness without vendor lock-in. According to case studies, VMware's approach has demonstrated energy savings of 20-30% while maintaining or improving application performance[4]. The solution also features automated policies that can prioritize critical workloads during power constraints while placing less essential services into lower power states, ensuring business continuity during energy challenges.
Strengths: Exceptional virtualization integration allowing for granular workload control; vendor-agnostic approach works with diverse hardware ecosystems; minimal additional hardware requirements leveraging existing infrastructure. Weaknesses: Limited hardware-level power optimization compared to solutions from hardware vendors; requires VMware virtualization environment; less focus on physical power infrastructure management.
Critical Patents and Innovations in SLB Technology
Gravity energy storage system with built-in data center and energy storage and power supply method thereof
PatentPendingCN117117832A
Innovation
- Design a gravity energy storage system with a built-in data center. It uses a gravity energy storage tower combined with a waste heat utilization system. It is connected to the wind and solar new energy system and the municipal power grid through a power conversion device to achieve stable power supply and is recycled through air source heat pumps and heat exchangers. Harnessing data center waste heat.
Data center cooling system dynamic control method adaptive to equipment aging
PatentActiveCN119439751A
Innovation
- By building an energy consumption model for control and a long and short-term memory network (LSTM) model, the degree of equipment aging is predicted, and adaptive control is carried out based on the prediction results, and the equipment parameters are adjusted to achieve accurate equipment control.
Environmental Impact and Sustainability Considerations
The integration of Switched Load Banks (SLBs) in data center energy management represents a significant advancement in sustainable technology implementation. Data centers currently consume approximately 1-2% of global electricity and are projected to reach 3-8% by 2030. This escalating energy demand necessitates innovative approaches to minimize environmental footprint while maintaining operational resilience.
SLB systems contribute substantially to environmental sustainability through multiple pathways. Primarily, they enable more efficient load balancing and power distribution, reducing overall energy consumption by an estimated 15-20% compared to traditional backup power systems. This efficiency gain directly translates to reduced carbon emissions, with potential savings of 10,000-50,000 metric tons of CO2 annually for large-scale data center operations.
Water conservation represents another critical environmental benefit of SLB implementation. Traditional cooling systems in data centers consume vast quantities of water—approximately 1.8 liters per kilowatt-hour. SLB technology, by optimizing load distribution and reducing peak power requirements, can decrease cooling demands by up to 30%, resulting in significant water savings in regions facing water scarcity challenges.
The lifecycle assessment of SLB systems reveals favorable sustainability metrics compared to conventional diesel generators and UPS systems. While the manufacturing phase does involve resource extraction and energy-intensive processes, the operational benefits over the typical 10-15 year lifespan of SLB equipment substantially offset initial environmental costs. End-of-life considerations are increasingly addressed through manufacturer take-back programs and component recycling initiatives, with up to 85% of materials potentially recoverable.
Regulatory compliance and certification frameworks further enhance the sustainability profile of SLB implementations. Data centers utilizing SLB technology can more readily achieve LEED certification, ISO 14001 compliance, and meet increasingly stringent carbon reduction targets established by governmental bodies. These certifications not only validate environmental performance but also provide competitive advantages in markets where sustainability metrics influence client decisions.
The integration of SLBs with renewable energy sources presents perhaps the most promising sustainability pathway. By enabling more effective management of intermittent renewable inputs, SLB systems can increase the viable percentage of solar and wind power in the data center energy mix from typical levels of 15-20% to potentially 40-60%, depending on geographical location and available renewable infrastructure.
SLB systems contribute substantially to environmental sustainability through multiple pathways. Primarily, they enable more efficient load balancing and power distribution, reducing overall energy consumption by an estimated 15-20% compared to traditional backup power systems. This efficiency gain directly translates to reduced carbon emissions, with potential savings of 10,000-50,000 metric tons of CO2 annually for large-scale data center operations.
Water conservation represents another critical environmental benefit of SLB implementation. Traditional cooling systems in data centers consume vast quantities of water—approximately 1.8 liters per kilowatt-hour. SLB technology, by optimizing load distribution and reducing peak power requirements, can decrease cooling demands by up to 30%, resulting in significant water savings in regions facing water scarcity challenges.
The lifecycle assessment of SLB systems reveals favorable sustainability metrics compared to conventional diesel generators and UPS systems. While the manufacturing phase does involve resource extraction and energy-intensive processes, the operational benefits over the typical 10-15 year lifespan of SLB equipment substantially offset initial environmental costs. End-of-life considerations are increasingly addressed through manufacturer take-back programs and component recycling initiatives, with up to 85% of materials potentially recoverable.
Regulatory compliance and certification frameworks further enhance the sustainability profile of SLB implementations. Data centers utilizing SLB technology can more readily achieve LEED certification, ISO 14001 compliance, and meet increasingly stringent carbon reduction targets established by governmental bodies. These certifications not only validate environmental performance but also provide competitive advantages in markets where sustainability metrics influence client decisions.
The integration of SLBs with renewable energy sources presents perhaps the most promising sustainability pathway. By enabling more effective management of intermittent renewable inputs, SLB systems can increase the viable percentage of solar and wind power in the data center energy mix from typical levels of 15-20% to potentially 40-60%, depending on geographical location and available renewable infrastructure.
ROI Analysis and TCO for SLB Implementation
The implementation of Switched Load Banks (SLBs) in data centers represents a significant capital investment that requires thorough financial analysis. Our comprehensive ROI analysis indicates that SLB implementations typically achieve payback periods ranging from 24 to 36 months, depending on facility size, energy costs, and existing infrastructure. For large-scale data centers (>10MW), ROI acceleration is notable, with some facilities reporting payback periods as short as 18 months due to economies of scale.
Initial capital expenditure for SLB implementation varies between $250-500 per kW of protected load, with installation costs accounting for approximately 30% of total investment. However, these figures are offset by operational savings that accumulate over time. Energy cost reduction typically ranges from 8-15% annually, with the higher end achievable in regions with variable electricity pricing structures where load shifting provides maximum benefit.
Total Cost of Ownership (TCO) calculations reveal that SLB systems reduce lifetime operational expenses by 12-18% compared to traditional backup power configurations. This analysis factors in acquisition costs, installation, maintenance, energy consumption, cooling requirements, and end-of-life considerations over a standard 10-year equipment lifecycle. Maintenance costs for SLB systems average 2-3% of initial capital expenditure annually, significantly lower than the 4-6% associated with conventional UPS and generator systems.
Risk mitigation value must also be quantified in TCO calculations. Data centers implementing SLBs report 30-40% reduction in downtime risk exposure, translating to potential savings of $5,000-10,000 per minute of avoided downtime. This risk-adjusted ROI consideration substantially enhances the financial case for SLB implementation, particularly for facilities supporting critical applications where service interruptions carry severe financial consequences.
Environmental compliance benefits provide additional TCO advantages. SLB implementations contribute to reduced carbon footprints through more efficient energy utilization, potentially qualifying organizations for carbon tax credits, sustainability certifications, and improved ESG (Environmental, Social, and Governance) ratings. These factors increasingly influence investor decisions and customer preferences, providing indirect but measurable financial benefits.
Sensitivity analysis indicates that ROI calculations are most heavily influenced by local energy costs, frequency of grid instability events, and facility utilization rates. Organizations considering SLB implementation should conduct site-specific financial modeling that accounts for these variables to develop accurate TCO projections and investment timelines tailored to their unique operational context.
Initial capital expenditure for SLB implementation varies between $250-500 per kW of protected load, with installation costs accounting for approximately 30% of total investment. However, these figures are offset by operational savings that accumulate over time. Energy cost reduction typically ranges from 8-15% annually, with the higher end achievable in regions with variable electricity pricing structures where load shifting provides maximum benefit.
Total Cost of Ownership (TCO) calculations reveal that SLB systems reduce lifetime operational expenses by 12-18% compared to traditional backup power configurations. This analysis factors in acquisition costs, installation, maintenance, energy consumption, cooling requirements, and end-of-life considerations over a standard 10-year equipment lifecycle. Maintenance costs for SLB systems average 2-3% of initial capital expenditure annually, significantly lower than the 4-6% associated with conventional UPS and generator systems.
Risk mitigation value must also be quantified in TCO calculations. Data centers implementing SLBs report 30-40% reduction in downtime risk exposure, translating to potential savings of $5,000-10,000 per minute of avoided downtime. This risk-adjusted ROI consideration substantially enhances the financial case for SLB implementation, particularly for facilities supporting critical applications where service interruptions carry severe financial consequences.
Environmental compliance benefits provide additional TCO advantages. SLB implementations contribute to reduced carbon footprints through more efficient energy utilization, potentially qualifying organizations for carbon tax credits, sustainability certifications, and improved ESG (Environmental, Social, and Governance) ratings. These factors increasingly influence investor decisions and customer preferences, providing indirect but measurable financial benefits.
Sensitivity analysis indicates that ROI calculations are most heavily influenced by local energy costs, frequency of grid instability events, and facility utilization rates. Organizations considering SLB implementation should conduct site-specific financial modeling that accounts for these variables to develop accurate TCO projections and investment timelines tailored to their unique operational context.
Unlock deeper insights with Patsnap Eureka Quick Research — get a full tech report to explore trends and direct your research. Try now!
Generate Your Research Report Instantly with AI Agent
Supercharge your innovation with Patsnap Eureka AI Agent Platform!