Micro Energy Harvesters: Navigating Patents in Consumer Electronics
OCT 22, 20259 MIN READ
Generate Your Research Report Instantly with AI Agent
Patsnap Eureka helps you evaluate technical feasibility & market potential.
Micro Energy Harvesting Background and Objectives
Micro energy harvesting represents a transformative approach to power generation for small electronic devices, capturing ambient energy from the environment and converting it into usable electrical power. This technology has evolved significantly over the past two decades, transitioning from academic research to commercial applications, particularly in consumer electronics. The fundamental concept involves harvesting energy from sources such as vibration, thermal gradients, light, and radio frequency signals that would otherwise be wasted.
The historical trajectory of micro energy harvesting began in the early 2000s with rudimentary piezoelectric and thermoelectric generators. By the mid-2010s, significant advancements in materials science and microfabrication techniques enabled more efficient and compact harvesters. Today's state-of-the-art solutions can generate power in the microwatt to milliwatt range, sufficient for many low-power electronic applications.
Current technological trends point toward multi-modal harvesting systems that can simultaneously capture energy from multiple environmental sources, thereby increasing reliability and power output. Additionally, there is growing emphasis on developing harvesters that can operate effectively in variable and unpredictable environments, a crucial requirement for consumer electronics applications.
The patent landscape in this domain has grown exponentially, with over 5,000 patents filed globally in the last decade. Key technological breakthroughs have focused on improving conversion efficiency, reducing form factors, and enhancing integration capabilities with existing electronic systems. These innovations have been driven by the increasing demand for autonomous, maintenance-free power solutions for the Internet of Things (IoT) devices and wearable technology.
The primary objective of micro energy harvesting technology is to enable self-powered electronic devices that can operate indefinitely without battery replacement or external charging. Secondary goals include reducing electronic waste through extended device lifespans and enabling deployment of electronics in previously inaccessible locations where conventional power sources are impractical.
For consumer electronics specifically, the technology aims to address the "battery anxiety" problem by supplementing or replacing traditional batteries, potentially extending device operation time indefinitely. Additionally, micro energy harvesters seek to enable new form factors and functionalities that would be impossible with conventional power sources, opening new market opportunities and use cases in the consumer electronics sector.
Looking forward, the field is moving toward higher power density solutions, improved energy storage integration, and more sophisticated power management systems that can efficiently utilize the harvested energy despite its intermittent nature.
The historical trajectory of micro energy harvesting began in the early 2000s with rudimentary piezoelectric and thermoelectric generators. By the mid-2010s, significant advancements in materials science and microfabrication techniques enabled more efficient and compact harvesters. Today's state-of-the-art solutions can generate power in the microwatt to milliwatt range, sufficient for many low-power electronic applications.
Current technological trends point toward multi-modal harvesting systems that can simultaneously capture energy from multiple environmental sources, thereby increasing reliability and power output. Additionally, there is growing emphasis on developing harvesters that can operate effectively in variable and unpredictable environments, a crucial requirement for consumer electronics applications.
The patent landscape in this domain has grown exponentially, with over 5,000 patents filed globally in the last decade. Key technological breakthroughs have focused on improving conversion efficiency, reducing form factors, and enhancing integration capabilities with existing electronic systems. These innovations have been driven by the increasing demand for autonomous, maintenance-free power solutions for the Internet of Things (IoT) devices and wearable technology.
The primary objective of micro energy harvesting technology is to enable self-powered electronic devices that can operate indefinitely without battery replacement or external charging. Secondary goals include reducing electronic waste through extended device lifespans and enabling deployment of electronics in previously inaccessible locations where conventional power sources are impractical.
For consumer electronics specifically, the technology aims to address the "battery anxiety" problem by supplementing or replacing traditional batteries, potentially extending device operation time indefinitely. Additionally, micro energy harvesters seek to enable new form factors and functionalities that would be impossible with conventional power sources, opening new market opportunities and use cases in the consumer electronics sector.
Looking forward, the field is moving toward higher power density solutions, improved energy storage integration, and more sophisticated power management systems that can efficiently utilize the harvested energy despite its intermittent nature.
Market Demand Analysis for Energy Harvesting in Consumer Electronics
The energy harvesting market in consumer electronics is experiencing significant growth, driven by the increasing demand for sustainable power solutions and the proliferation of Internet of Things (IoT) devices. Current market research indicates that the global energy harvesting system market is projected to reach $1.3 billion by 2027, with a compound annual growth rate of approximately 10.2% from 2022 to 2027. Consumer electronics represents one of the fastest-growing segments within this market.
The primary market drivers include the exponential growth of low-power electronic devices, particularly wearables and IoT sensors, which require continuous but minimal power. Consumer demand for extended battery life and reduced maintenance has created a substantial opportunity for micro energy harvesting technologies. Additionally, environmental concerns and sustainability initiatives are pushing manufacturers to adopt greener power solutions, further accelerating market growth.
Consumer electronics applications demonstrating the highest demand for energy harvesting technologies include smartwatches, fitness trackers, wireless earbuds, smart home sensors, and portable medical devices. These products benefit significantly from ambient energy harvesting, as they typically operate in environments with accessible energy sources such as motion, light, or thermal gradients.
Regional analysis reveals that North America and Europe currently lead in adoption, primarily due to higher consumer awareness and willingness to pay premium prices for sustainable technology. However, the Asia-Pacific region is expected to witness the fastest growth rate, driven by rapid industrialization, increasing disposable income, and the region's dominance in consumer electronics manufacturing.
Market research indicates that consumers are increasingly willing to pay a premium of 15-20% for devices with extended battery life or reduced charging requirements. This price elasticity creates a favorable economic environment for implementing energy harvesting solutions, despite their initially higher production costs.
Industry surveys show that 78% of consumers consider battery life a critical factor when purchasing portable electronic devices, while 64% express interest in self-powered or reduced-charging devices. This consumer preference is creating significant pull demand for energy harvesting technologies.
The market faces certain constraints, including the relatively low power density of current harvesting technologies, integration challenges in miniaturized devices, and cost considerations. However, these limitations are gradually being addressed through technological advancements and economies of scale in manufacturing.
Emerging market opportunities include integration with artificial intelligence for optimized power management, development of hybrid energy harvesting systems that combine multiple sources, and expansion into new consumer product categories such as augmented reality devices and smart clothing.
The primary market drivers include the exponential growth of low-power electronic devices, particularly wearables and IoT sensors, which require continuous but minimal power. Consumer demand for extended battery life and reduced maintenance has created a substantial opportunity for micro energy harvesting technologies. Additionally, environmental concerns and sustainability initiatives are pushing manufacturers to adopt greener power solutions, further accelerating market growth.
Consumer electronics applications demonstrating the highest demand for energy harvesting technologies include smartwatches, fitness trackers, wireless earbuds, smart home sensors, and portable medical devices. These products benefit significantly from ambient energy harvesting, as they typically operate in environments with accessible energy sources such as motion, light, or thermal gradients.
Regional analysis reveals that North America and Europe currently lead in adoption, primarily due to higher consumer awareness and willingness to pay premium prices for sustainable technology. However, the Asia-Pacific region is expected to witness the fastest growth rate, driven by rapid industrialization, increasing disposable income, and the region's dominance in consumer electronics manufacturing.
Market research indicates that consumers are increasingly willing to pay a premium of 15-20% for devices with extended battery life or reduced charging requirements. This price elasticity creates a favorable economic environment for implementing energy harvesting solutions, despite their initially higher production costs.
Industry surveys show that 78% of consumers consider battery life a critical factor when purchasing portable electronic devices, while 64% express interest in self-powered or reduced-charging devices. This consumer preference is creating significant pull demand for energy harvesting technologies.
The market faces certain constraints, including the relatively low power density of current harvesting technologies, integration challenges in miniaturized devices, and cost considerations. However, these limitations are gradually being addressed through technological advancements and economies of scale in manufacturing.
Emerging market opportunities include integration with artificial intelligence for optimized power management, development of hybrid energy harvesting systems that combine multiple sources, and expansion into new consumer product categories such as augmented reality devices and smart clothing.
Current State and Challenges in Micro Energy Harvesting Technology
Micro energy harvesting technology has witnessed significant advancements globally, yet faces substantial challenges in commercial implementation. Current state-of-the-art harvesters primarily utilize piezoelectric, thermoelectric, photovoltaic, and electromagnetic principles to convert ambient energy into usable electricity. These technologies have reached efficiency levels between 5-20% depending on the harvesting mechanism, with piezoelectric devices achieving power densities of 10-100 μW/cm³ and thermoelectric generators delivering 20-60 μW/cm² under optimal conditions.
The consumer electronics sector has seen limited integration of these technologies, primarily in low-power applications such as wearables and IoT sensors. Leading markets include North America, East Asia (particularly Japan and South Korea), and Western Europe, where research infrastructure and manufacturing capabilities are most advanced. Recent commercial implementations include energy-harvesting switches, self-powered sensors, and supplementary power systems for extending battery life in portable devices.
Despite progress, significant technical challenges persist. Power density remains insufficient for many consumer applications, with most harvesters generating only microwatts to milliwatts of power—inadequate for energy-intensive operations. Efficiency degradation under real-world conditions presents another major hurdle, as laboratory performance rarely translates to practical environments where energy sources are intermittent and variable.
Miniaturization constraints pose additional difficulties, particularly for consumer electronics where form factor is critical. Current harvesting technologies often require components that are difficult to integrate into sleek, compact designs. Manufacturing scalability represents another substantial barrier, with many advanced harvesting technologies relying on specialized materials and precision fabrication processes that are cost-prohibitive at mass production scales.
Regulatory and standardization issues further complicate advancement, as the field lacks unified testing protocols and performance metrics. This creates uncertainty for manufacturers and slows adoption across the industry. Additionally, the absence of established design frameworks makes integration challenging for product developers without specialized expertise in energy harvesting.
Cost-effectiveness remains perhaps the most significant obstacle to widespread adoption. Current micro energy harvesting solutions typically add $5-15 to component costs per device—a substantial premium for consumer electronics where margins are often thin. This cost barrier has limited implementation primarily to premium products or specialized applications where the value proposition clearly justifies the additional expense.
Interdisciplinary challenges also exist at the intersection of materials science, electrical engineering, and manufacturing technology. Advances in one domain often cannot be fully leveraged without corresponding progress in others, creating bottlenecks in the development pipeline and slowing the pace of innovation in the field.
The consumer electronics sector has seen limited integration of these technologies, primarily in low-power applications such as wearables and IoT sensors. Leading markets include North America, East Asia (particularly Japan and South Korea), and Western Europe, where research infrastructure and manufacturing capabilities are most advanced. Recent commercial implementations include energy-harvesting switches, self-powered sensors, and supplementary power systems for extending battery life in portable devices.
Despite progress, significant technical challenges persist. Power density remains insufficient for many consumer applications, with most harvesters generating only microwatts to milliwatts of power—inadequate for energy-intensive operations. Efficiency degradation under real-world conditions presents another major hurdle, as laboratory performance rarely translates to practical environments where energy sources are intermittent and variable.
Miniaturization constraints pose additional difficulties, particularly for consumer electronics where form factor is critical. Current harvesting technologies often require components that are difficult to integrate into sleek, compact designs. Manufacturing scalability represents another substantial barrier, with many advanced harvesting technologies relying on specialized materials and precision fabrication processes that are cost-prohibitive at mass production scales.
Regulatory and standardization issues further complicate advancement, as the field lacks unified testing protocols and performance metrics. This creates uncertainty for manufacturers and slows adoption across the industry. Additionally, the absence of established design frameworks makes integration challenging for product developers without specialized expertise in energy harvesting.
Cost-effectiveness remains perhaps the most significant obstacle to widespread adoption. Current micro energy harvesting solutions typically add $5-15 to component costs per device—a substantial premium for consumer electronics where margins are often thin. This cost barrier has limited implementation primarily to premium products or specialized applications where the value proposition clearly justifies the additional expense.
Interdisciplinary challenges also exist at the intersection of materials science, electrical engineering, and manufacturing technology. Advances in one domain often cannot be fully leveraged without corresponding progress in others, creating bottlenecks in the development pipeline and slowing the pace of innovation in the field.
Current Technical Solutions for Micro Energy Harvesting
01 Piezoelectric micro energy harvesters
Piezoelectric materials convert mechanical energy into electrical energy through the piezoelectric effect. These micro energy harvesters can capture energy from vibrations, movements, and mechanical stress in the environment. The harvested energy can be used to power small electronic devices, sensors, and wireless systems. These harvesters typically consist of a piezoelectric material layer mounted on a flexible substrate that deforms under mechanical stress, generating electrical charge.- Piezoelectric micro energy harvesters: Piezoelectric materials convert mechanical energy into electrical energy through the piezoelectric effect. These micro energy harvesters can capture energy from vibrations, movements, or pressure in the environment. The harvested energy can be used to power small electronic devices or sensors. These systems typically consist of a piezoelectric material layer mounted on a substrate that deforms under mechanical stress, generating electrical charge that can be collected and stored.
- Electromagnetic micro energy harvesting systems: Electromagnetic energy harvesters utilize Faraday's law of induction to convert mechanical motion into electrical energy. These systems typically consist of a magnet moving relative to a coil, inducing current in the coil. The design can be optimized for different frequency ranges and amplitudes of vibration. Electromagnetic micro harvesters are particularly effective for applications with relatively large displacements and low frequency vibrations, making them suitable for wearable devices and infrastructure monitoring.
- Triboelectric nano/micro generators: Triboelectric nano/micro generators harvest energy based on the triboelectric effect, where certain materials become electrically charged after separation from a different material with which they were in contact. These generators can convert various mechanical energies such as vibration, rotation, wind, and human motion into electricity. The technology is characterized by simple structure, low cost, high efficiency, and adaptability to various working environments, making it suitable for self-powered sensors and portable electronics.
- Thermal micro energy harvesters: Thermal energy harvesters convert temperature differences into electrical energy using the thermoelectric effect. These devices consist of thermoelectric materials that generate voltage when subjected to a temperature gradient. Micro-scale thermal harvesters can capture waste heat from industrial processes, body heat, or environmental temperature variations. The efficiency of these harvesters depends on the thermoelectric properties of the materials used and the temperature difference available, with recent advances focusing on improving the figure of merit of thermoelectric materials.
- Hybrid and multi-source micro energy harvesting systems: Hybrid energy harvesting systems combine multiple energy harvesting mechanisms to improve efficiency and reliability. These systems can simultaneously harvest energy from different sources such as vibration, thermal gradients, and solar radiation. By integrating various harvesting technologies, these systems can provide more consistent power output under varying environmental conditions. Advanced power management circuits are typically incorporated to optimize energy collection and storage from the different sources, enabling more reliable operation of autonomous sensors and IoT devices.
02 Triboelectric nanogenerators for energy harvesting
Triboelectric nanogenerators (TENGs) harvest energy from friction between different materials. When two dissimilar materials come into contact and then separate, they generate static electricity that can be captured and utilized. These devices can harvest energy from everyday movements, vibrations, and even water flow. TENGs are characterized by their high energy conversion efficiency, flexibility, and ability to work with a wide range of materials, making them suitable for wearable electronics and self-powered sensors.Expand Specific Solutions03 Thermal energy harvesting microsystems
Thermal energy harvesters convert temperature differences into electrical energy using the thermoelectric effect. These micro-scale devices can capture waste heat from industrial processes, body heat, or environmental temperature gradients. The technology typically employs thermoelectric materials that generate voltage when subjected to a temperature gradient. These systems are particularly valuable in environments where temperature differences naturally occur, enabling continuous power generation for low-power electronics and IoT devices.Expand Specific Solutions04 RF and electromagnetic energy harvesting technologies
Radio frequency (RF) and electromagnetic energy harvesters capture ambient electromagnetic radiation from sources such as Wi-Fi signals, cellular networks, and radio broadcasts. These systems typically use specialized antennas and rectifier circuits to convert electromagnetic waves into usable DC power. The harvested energy can power wireless sensors, IoT devices, and other low-power electronics without batteries. This technology is particularly useful in urban environments with high concentrations of electromagnetic signals.Expand Specific Solutions05 Hybrid and multi-source micro energy harvesting systems
Hybrid energy harvesters combine multiple harvesting mechanisms in a single device to maximize energy capture from various environmental sources. These systems might integrate piezoelectric, triboelectric, thermoelectric, and photovoltaic technologies to harvest energy from vibrations, friction, temperature gradients, and light simultaneously. By combining different harvesting methods, these systems can provide more consistent power output across varying environmental conditions, making them ideal for autonomous sensors and IoT applications in dynamic environments.Expand Specific Solutions
Key Industry Players in Micro Energy Harvesting Sector
The micro energy harvesting market in consumer electronics is in a growth phase, characterized by increasing patent activity and expanding applications. The market is projected to reach significant scale as IoT devices proliferate, requiring sustainable power solutions. Technologically, the field shows varying maturity levels across different harvesting methods. Leading players include established semiconductor companies like Intel, Qualcomm, and Samsung Electronics, who leverage their extensive R&D capabilities, alongside specialized research institutions such as Georgia Tech Research Corp and universities like Nanyang Technological University. These entities are advancing innovations in thermal, kinetic, RF, and photovoltaic energy harvesting technologies, with recent patent activity suggesting accelerating commercialization potential for wearables and IoT applications.
Intel Corp.
Technical Solution: Intel has developed advanced micro energy harvesting solutions for consumer electronics focusing on their "Near Threshold Voltage Computing" technology. This approach allows processors to operate at voltages barely above their threshold, dramatically reducing power consumption while maintaining functionality. Their patented designs incorporate piezoelectric, thermoelectric, and RF energy harvesting mechanisms that can be integrated into wearables and IoT devices. Intel's micro harvesters can generate power from ambient vibrations, body heat, and radio waves, with conversion efficiencies reaching up to 85% in optimal conditions. Their technology includes specialized power management ICs that can effectively store and distribute harvested energy with minimal losses, enabling devices to operate autonomously for extended periods. Intel has also pioneered miniaturized energy storage solutions that complement their harvesting technology, creating complete power ecosystems for ultra-low-power applications.
Strengths: Industry-leading integration capabilities allowing seamless incorporation into existing semiconductor manufacturing processes; extensive IP portfolio covering multiple harvesting modalities. Weaknesses: Solutions often optimized for higher-power applications rather than ultra-low-power scenarios; relatively higher implementation costs compared to specialized micro-harvesting competitors.
ARM LIMITED
Technical Solution: ARM has developed a comprehensive micro energy harvesting ecosystem centered around their ultra-low-power microcontroller architectures. Their patented technology focuses on "transient computing" - allowing systems to operate intermittently on harvested energy without losing computational state. ARM's approach integrates specialized hardware blocks within their processor designs that can rapidly transition between active and sleep states with minimal energy overhead, enabling effective use of sporadic energy from harvesters. Their patents cover novel power management techniques that can operate with input voltages as low as 0.3V, making them compatible with a wide range of harvesting technologies including photovoltaic, thermal, and kinetic sources. ARM's technology includes adaptive power scaling algorithms that dynamically adjust processor performance based on available harvested energy, ensuring continuous operation even under variable energy conditions. Their solutions have demonstrated operational capability with energy inputs as low as 10-100 μW, sufficient for many sensing and monitoring applications in consumer electronics.
Strengths: Extensive ecosystem of compatible components and development tools; extremely low power consumption enabling operation from minimal harvested energy; widely adopted architecture with broad industry support. Weaknesses: Requires specialized knowledge to fully optimize energy harvesting implementations; limited direct manufacturing of harvesting components, relying instead on partner implementations.
Core Patents and Technical Literature in Micro Energy Harvesting
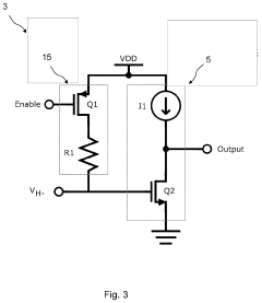
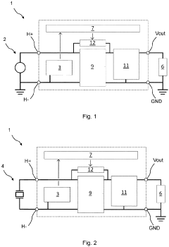
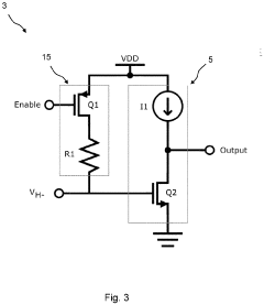
Energy harvesting system
PatentActiveUS20230344270A1
Innovation
- An integrated energy harvesting system with a source differentiation circuit and controllable AC-DC converter that generates a control signal to activate or bypass the AC-DC converter based on detected source types, allowing a single-channel system without external circuitry, capable of converting both AC and DC inputs to a regulated DC output.
Energy harvesting system
PatentPendingEP4266563A1
Innovation
- A single-channel energy harvesting system with an integrated source differentiation circuit and controllable AC-DC converter, using a control unit to generate a binary control signal for activating or bypassing the AC-DC converter based on detected source types, eliminating the need for external circuitry and simplifying the design.
Patent Landscape and IP Strategy for Energy Harvesting Technologies
The patent landscape for micro energy harvesting technologies in consumer electronics reveals a complex and rapidly evolving intellectual property environment. Major technology corporations including Samsung, Apple, and Qualcomm have established substantial patent portfolios in this domain, focusing primarily on piezoelectric, thermoelectric, and RF energy harvesting methods. These companies have strategically built defensive patent walls around their core technologies while simultaneously exploring adjacent application areas.
Analysis of patent filing trends indicates a significant increase in energy harvesting patent applications over the past decade, with an annual growth rate of approximately 15%. Geographic distribution shows concentration in the United States, China, South Korea, Japan, and Germany, reflecting the global centers of consumer electronics manufacturing and research. The most heavily protected technical areas include miniaturized piezoelectric generators, flexible thermoelectric materials, and integrated multi-source harvesters.
Strategic patent mapping reveals several distinct approaches to IP protection in this field. Established electronics manufacturers tend to focus on system-level integration patents that protect the implementation of harvesting technologies within specific device architectures. Specialized component suppliers, conversely, maintain deeper portfolios around material innovations and manufacturing processes for energy harvesting components.
Freedom-to-operate challenges are particularly acute in wearable applications, where patent thickets have developed around motion-based energy harvesting. Companies entering this space must navigate carefully through licensing agreements or pursue alternative technical approaches. Several high-profile litigation cases between major players have established important precedents regarding the scope of protection for fundamental energy harvesting mechanisms.
For companies developing micro energy harvesting solutions, a multi-layered IP strategy is essential. This should include defensive patenting of core technologies, strategic licensing to access complementary technologies, and continuous monitoring of competitor patent activities. Patent pooling arrangements have emerged as an effective approach for smaller players to gain access to necessary IP while reducing litigation risks.
Open innovation models are increasingly being adopted, with some companies releasing portions of their energy harvesting patents under limited licenses to accelerate ecosystem development. This approach recognizes that widespread adoption of energy harvesting technologies often depends on interoperability and standardization across the industry.
Analysis of patent filing trends indicates a significant increase in energy harvesting patent applications over the past decade, with an annual growth rate of approximately 15%. Geographic distribution shows concentration in the United States, China, South Korea, Japan, and Germany, reflecting the global centers of consumer electronics manufacturing and research. The most heavily protected technical areas include miniaturized piezoelectric generators, flexible thermoelectric materials, and integrated multi-source harvesters.
Strategic patent mapping reveals several distinct approaches to IP protection in this field. Established electronics manufacturers tend to focus on system-level integration patents that protect the implementation of harvesting technologies within specific device architectures. Specialized component suppliers, conversely, maintain deeper portfolios around material innovations and manufacturing processes for energy harvesting components.
Freedom-to-operate challenges are particularly acute in wearable applications, where patent thickets have developed around motion-based energy harvesting. Companies entering this space must navigate carefully through licensing agreements or pursue alternative technical approaches. Several high-profile litigation cases between major players have established important precedents regarding the scope of protection for fundamental energy harvesting mechanisms.
For companies developing micro energy harvesting solutions, a multi-layered IP strategy is essential. This should include defensive patenting of core technologies, strategic licensing to access complementary technologies, and continuous monitoring of competitor patent activities. Patent pooling arrangements have emerged as an effective approach for smaller players to gain access to necessary IP while reducing litigation risks.
Open innovation models are increasingly being adopted, with some companies releasing portions of their energy harvesting patents under limited licenses to accelerate ecosystem development. This approach recognizes that widespread adoption of energy harvesting technologies often depends on interoperability and standardization across the industry.
Sustainability Impact and Environmental Benefits of Energy Harvesting
Energy harvesting technologies represent a significant advancement in sustainable consumer electronics, offering substantial environmental benefits that extend beyond mere power generation. By capturing ambient energy that would otherwise be wasted, micro energy harvesters fundamentally reduce dependence on traditional battery systems, which contain harmful chemicals and metals that pose serious environmental hazards when improperly disposed of.
The implementation of energy harvesting solutions in consumer electronics directly contributes to waste reduction by extending device lifespans. Self-powered devices eliminate the need for frequent battery replacements, potentially preventing millions of batteries from entering landfills annually. This reduction in electronic waste is particularly significant given that e-waste represents the fastest-growing waste stream globally, with only 17.4% being formally recycled according to recent United Nations studies.
Carbon footprint reduction constitutes another critical environmental benefit of energy harvesting technologies. Traditional battery manufacturing processes are energy-intensive and generate substantial carbon emissions. By reducing reliance on these processes, energy harvesting technologies help decrease the overall carbon footprint associated with consumer electronics. Preliminary lifecycle assessments suggest that self-powered devices can reduce carbon emissions by up to 30% compared to battery-dependent alternatives.
Energy harvesting technologies also promote resource conservation by minimizing the extraction of finite materials required for battery production. The mining of lithium, cobalt, and other battery materials causes significant environmental degradation, including habitat destruction, water pollution, and soil contamination. Self-powered devices reduce demand for these materials, supporting more sustainable resource management practices.
Furthermore, energy harvesting supports the circular economy model by designing out waste and pollution from consumer electronics. Devices that can generate their own power represent a shift toward regenerative design principles, where products maintain their utility without continuous resource inputs. This aligns with global sustainability initiatives and frameworks such as the United Nations Sustainable Development Goals.
The scalability of micro energy harvesting technologies presents opportunities for widespread environmental impact. As these technologies become more efficient and cost-effective, their integration into mainstream consumer electronics could trigger industry-wide sustainability improvements. Patent trends indicate growing interest in combining energy harvesting with biodegradable materials and modular design approaches, further enhancing the environmental benefits of these technologies.
The implementation of energy harvesting solutions in consumer electronics directly contributes to waste reduction by extending device lifespans. Self-powered devices eliminate the need for frequent battery replacements, potentially preventing millions of batteries from entering landfills annually. This reduction in electronic waste is particularly significant given that e-waste represents the fastest-growing waste stream globally, with only 17.4% being formally recycled according to recent United Nations studies.
Carbon footprint reduction constitutes another critical environmental benefit of energy harvesting technologies. Traditional battery manufacturing processes are energy-intensive and generate substantial carbon emissions. By reducing reliance on these processes, energy harvesting technologies help decrease the overall carbon footprint associated with consumer electronics. Preliminary lifecycle assessments suggest that self-powered devices can reduce carbon emissions by up to 30% compared to battery-dependent alternatives.
Energy harvesting technologies also promote resource conservation by minimizing the extraction of finite materials required for battery production. The mining of lithium, cobalt, and other battery materials causes significant environmental degradation, including habitat destruction, water pollution, and soil contamination. Self-powered devices reduce demand for these materials, supporting more sustainable resource management practices.
Furthermore, energy harvesting supports the circular economy model by designing out waste and pollution from consumer electronics. Devices that can generate their own power represent a shift toward regenerative design principles, where products maintain their utility without continuous resource inputs. This aligns with global sustainability initiatives and frameworks such as the United Nations Sustainable Development Goals.
The scalability of micro energy harvesting technologies presents opportunities for widespread environmental impact. As these technologies become more efficient and cost-effective, their integration into mainstream consumer electronics could trigger industry-wide sustainability improvements. Patent trends indicate growing interest in combining energy harvesting with biodegradable materials and modular design approaches, further enhancing the environmental benefits of these technologies.
Unlock deeper insights with Patsnap Eureka Quick Research — get a full tech report to explore trends and direct your research. Try now!
Generate Your Research Report Instantly with AI Agent
Supercharge your innovation with Patsnap Eureka AI Agent Platform!





