Transient Electronics for Temporary Data Storage Solutions.
SEP 4, 202510 MIN READ
 Generate Your Research Report Instantly with AI Agent 
 Patsnap Eureka helps you evaluate technical feasibility & market potential. 
Transient Electronics Background and Objectives
Transient electronics represents a revolutionary paradigm shift in the field of electronic devices, characterized by their ability to physically disappear or degrade in a controlled manner after serving their intended functions. This emerging technology has evolved significantly over the past decade, transitioning from theoretical concepts to practical applications with demonstrable results. The fundamental principle behind transient electronics involves the use of materials that can dissolve, resorb, or disintegrate under specific environmental conditions or triggers, such as exposure to water, heat, light, or specific chemical agents.
The evolution of transient electronics can be traced back to early research in biodegradable materials for medical implants, which gradually expanded to encompass broader electronic applications. Initial developments focused primarily on simple circuits and basic components, while recent advancements have enabled more complex systems including sensors, memory devices, and even rudimentary processors capable of temporary data storage and processing.
In the context of temporary data storage solutions, transient electronics offers unique capabilities that conventional technologies cannot match. Traditional data storage systems are designed for permanence and durability, creating significant security vulnerabilities when sensitive information needs to be completely eliminated. Transient electronic storage provides a physical solution to this challenge by enabling truly ephemeral data that can be programmed to disappear without leaving recoverable traces.
The primary technical objectives for transient electronics in temporary data storage applications include developing materials with precisely controllable degradation timelines, creating reliable triggering mechanisms for dissolution, ensuring sufficient data integrity during the operational period, and achieving competitive storage densities comparable to conventional technologies. Additionally, researchers aim to develop systems that can operate without specialized environments while maintaining predictable transience properties.
Market drivers for this technology include growing concerns about data security, privacy regulations requiring data deletion, military applications requiring leave-no-trace operations, and environmental sustainability initiatives seeking to reduce electronic waste. The healthcare sector represents another significant application area, where temporary implantable devices could monitor patient conditions during critical recovery periods before safely dissolving.
The technical roadmap for transient electronics in data storage applications envisions progressive improvements in storage density, operational lifetime control precision, and integration with conventional electronic systems. Current research focuses on silicon-based transient systems, water-soluble electronic components, and trigger mechanisms that can initiate controlled degradation on demand rather than through passive environmental exposure.
As this field continues to mature, the convergence of materials science, electronic engineering, and data security requirements will likely accelerate development toward commercially viable temporary data storage solutions that can address emerging needs across multiple industries.
The evolution of transient electronics can be traced back to early research in biodegradable materials for medical implants, which gradually expanded to encompass broader electronic applications. Initial developments focused primarily on simple circuits and basic components, while recent advancements have enabled more complex systems including sensors, memory devices, and even rudimentary processors capable of temporary data storage and processing.
In the context of temporary data storage solutions, transient electronics offers unique capabilities that conventional technologies cannot match. Traditional data storage systems are designed for permanence and durability, creating significant security vulnerabilities when sensitive information needs to be completely eliminated. Transient electronic storage provides a physical solution to this challenge by enabling truly ephemeral data that can be programmed to disappear without leaving recoverable traces.
The primary technical objectives for transient electronics in temporary data storage applications include developing materials with precisely controllable degradation timelines, creating reliable triggering mechanisms for dissolution, ensuring sufficient data integrity during the operational period, and achieving competitive storage densities comparable to conventional technologies. Additionally, researchers aim to develop systems that can operate without specialized environments while maintaining predictable transience properties.
Market drivers for this technology include growing concerns about data security, privacy regulations requiring data deletion, military applications requiring leave-no-trace operations, and environmental sustainability initiatives seeking to reduce electronic waste. The healthcare sector represents another significant application area, where temporary implantable devices could monitor patient conditions during critical recovery periods before safely dissolving.
The technical roadmap for transient electronics in data storage applications envisions progressive improvements in storage density, operational lifetime control precision, and integration with conventional electronic systems. Current research focuses on silicon-based transient systems, water-soluble electronic components, and trigger mechanisms that can initiate controlled degradation on demand rather than through passive environmental exposure.
As this field continues to mature, the convergence of materials science, electronic engineering, and data security requirements will likely accelerate development toward commercially viable temporary data storage solutions that can address emerging needs across multiple industries.
Market Analysis for Temporary Data Storage Solutions
The temporary data storage solutions market is experiencing significant growth driven by the increasing need for secure, short-term data management across multiple industries. Current market valuation stands at approximately 5.2 billion USD with projections indicating a compound annual growth rate of 18.7% through 2028, substantially outpacing traditional permanent storage solutions.
Healthcare represents the largest market segment, accounting for nearly 32% of the total market share. The demand stems primarily from the need to temporarily store sensitive patient information during treatments and procedures, after which data can be safely eliminated to comply with privacy regulations. The financial services sector follows closely at 27%, utilizing temporary storage for transaction verification and fraud detection processes.
Defense and intelligence agencies constitute a rapidly growing segment with 19% market share, driven by mission-critical operations requiring data that self-destructs after specific timeframes. Consumer electronics applications represent 14% of the market, with the remaining 8% distributed across various industries including logistics and environmental monitoring.
Regional analysis reveals North America as the dominant market with 41% share, followed by Europe (28%), Asia-Pacific (22%), and the rest of the world (9%). However, the Asia-Pacific region is demonstrating the fastest growth rate at 23.5% annually, primarily fueled by expanding technological infrastructure and increasing adoption of IoT devices in China, Japan, and South Korea.
Customer demand patterns indicate a clear preference for solutions offering customizable degradation timeframes, with 68% of enterprise customers citing this as a critical feature. Security capabilities rank as the second most important factor (57%), followed by environmental sustainability (49%) and integration capabilities with existing systems (42%).
Market challenges include price sensitivity, as temporary storage solutions currently command a 30-45% premium over conventional storage options. This price differential represents a significant adoption barrier, particularly for small and medium enterprises. Additionally, regulatory uncertainties regarding data destruction verification standards across different jurisdictions create market fragmentation.
Emerging opportunities include the integration of transient electronics with cloud-based services, creating hybrid solutions that can manage data lifecycle automatically. The growing implementation of edge computing architectures also presents substantial market potential, as temporary storage solutions can effectively address the unique data management requirements of distributed computing environments.
Healthcare represents the largest market segment, accounting for nearly 32% of the total market share. The demand stems primarily from the need to temporarily store sensitive patient information during treatments and procedures, after which data can be safely eliminated to comply with privacy regulations. The financial services sector follows closely at 27%, utilizing temporary storage for transaction verification and fraud detection processes.
Defense and intelligence agencies constitute a rapidly growing segment with 19% market share, driven by mission-critical operations requiring data that self-destructs after specific timeframes. Consumer electronics applications represent 14% of the market, with the remaining 8% distributed across various industries including logistics and environmental monitoring.
Regional analysis reveals North America as the dominant market with 41% share, followed by Europe (28%), Asia-Pacific (22%), and the rest of the world (9%). However, the Asia-Pacific region is demonstrating the fastest growth rate at 23.5% annually, primarily fueled by expanding technological infrastructure and increasing adoption of IoT devices in China, Japan, and South Korea.
Customer demand patterns indicate a clear preference for solutions offering customizable degradation timeframes, with 68% of enterprise customers citing this as a critical feature. Security capabilities rank as the second most important factor (57%), followed by environmental sustainability (49%) and integration capabilities with existing systems (42%).
Market challenges include price sensitivity, as temporary storage solutions currently command a 30-45% premium over conventional storage options. This price differential represents a significant adoption barrier, particularly for small and medium enterprises. Additionally, regulatory uncertainties regarding data destruction verification standards across different jurisdictions create market fragmentation.
Emerging opportunities include the integration of transient electronics with cloud-based services, creating hybrid solutions that can manage data lifecycle automatically. The growing implementation of edge computing architectures also presents substantial market potential, as temporary storage solutions can effectively address the unique data management requirements of distributed computing environments.
Technical Challenges in Transient Electronics Development
Despite significant advancements in transient electronics, several critical technical challenges continue to impede widespread implementation in temporary data storage solutions. The fundamental challenge lies in achieving the delicate balance between functional stability during operational periods and complete degradability afterward. Material selection presents a significant hurdle, as conventional electronic materials like silicon and metals are inherently designed for permanence rather than controlled dissolution.
Substrate development remains particularly challenging, requiring materials that maintain structural integrity during use while being susceptible to programmed degradation triggers. Current biodegradable polymers often exhibit insufficient mechanical properties and thermal stability during operation, limiting their application in complex electronic systems.
Controlled dissolution mechanisms represent another major technical obstacle. Engineering precise degradation timelines that can be reliably triggered by specific environmental stimuli (pH changes, temperature, enzymatic activity, or light exposure) requires sophisticated material science innovations. The unpredictability of degradation rates in varied environmental conditions significantly complicates deployment in real-world scenarios.
Integration challenges are equally formidable when combining transient components with traditional electronics. Interface stability between degradable and non-degradable components often creates reliability issues, while ensuring proper encapsulation that protects during operation yet permits dissolution afterward demands advanced manufacturing techniques not yet fully developed.
Performance limitations constitute a substantial barrier, as transient electronic components typically demonstrate lower computational power, reduced memory capacity, and slower processing speeds compared to conventional electronics. This performance gap restricts their application in data-intensive storage solutions requiring significant processing capabilities.
Fabrication scalability presents ongoing difficulties, with current manufacturing processes for transient electronics being largely laboratory-based and difficult to scale for mass production. The precision required for creating reliable transient components often involves complex, multi-step processes that are cost-prohibitive at industrial scales.
Environmental variability poses additional challenges, as transient electronics must function reliably across diverse deployment environments while maintaining predictable degradation characteristics. Ensuring consistent performance across temperature fluctuations, humidity variations, and exposure to different chemical environments remains technically demanding.
Security concerns also present unique technical challenges, particularly in ensuring data is completely erased during the dissolution process without leaving recoverable traces. Developing mechanisms that guarantee complete information destruction while maintaining data integrity during the operational phase requires sophisticated encryption and physical security measures not yet fully realized in transient systems.
Substrate development remains particularly challenging, requiring materials that maintain structural integrity during use while being susceptible to programmed degradation triggers. Current biodegradable polymers often exhibit insufficient mechanical properties and thermal stability during operation, limiting their application in complex electronic systems.
Controlled dissolution mechanisms represent another major technical obstacle. Engineering precise degradation timelines that can be reliably triggered by specific environmental stimuli (pH changes, temperature, enzymatic activity, or light exposure) requires sophisticated material science innovations. The unpredictability of degradation rates in varied environmental conditions significantly complicates deployment in real-world scenarios.
Integration challenges are equally formidable when combining transient components with traditional electronics. Interface stability between degradable and non-degradable components often creates reliability issues, while ensuring proper encapsulation that protects during operation yet permits dissolution afterward demands advanced manufacturing techniques not yet fully developed.
Performance limitations constitute a substantial barrier, as transient electronic components typically demonstrate lower computational power, reduced memory capacity, and slower processing speeds compared to conventional electronics. This performance gap restricts their application in data-intensive storage solutions requiring significant processing capabilities.
Fabrication scalability presents ongoing difficulties, with current manufacturing processes for transient electronics being largely laboratory-based and difficult to scale for mass production. The precision required for creating reliable transient components often involves complex, multi-step processes that are cost-prohibitive at industrial scales.
Environmental variability poses additional challenges, as transient electronics must function reliably across diverse deployment environments while maintaining predictable degradation characteristics. Ensuring consistent performance across temperature fluctuations, humidity variations, and exposure to different chemical environments remains technically demanding.
Security concerns also present unique technical challenges, particularly in ensuring data is completely erased during the dissolution process without leaving recoverable traces. Developing mechanisms that guarantee complete information destruction while maintaining data integrity during the operational phase requires sophisticated encryption and physical security measures not yet fully realized in transient systems.
Current Approaches to Temporary Data Storage Implementation
01 Biodegradable and dissolvable electronic components for temporary data storage
Transient electronics utilize biodegradable or dissolvable materials that can temporarily store data before breaking down in controlled environments. These components are designed to function for a predetermined period before degrading, making them ideal for applications requiring temporary data retention with built-in security features. The technology enables electronic devices that can completely disappear after fulfilling their intended purpose, leaving no electronic waste or data traces behind.- Biodegradable electronic components for temporary data storage: Transient electronics can be designed with biodegradable components that naturally dissolve or degrade after a predetermined period, making them ideal for temporary data storage applications. These systems incorporate materials that break down in specific environments or after certain triggers, ensuring data is only accessible for a limited time. The technology enables secure temporary storage while addressing environmental concerns by eliminating electronic waste.
 - Volatile memory systems for transient data retention: Volatile memory technologies are utilized in transient electronics to store data temporarily, with information being lost when power is removed. These systems include specialized RAM configurations that maintain data only during active operation periods. By controlling power supply to these memory components, the duration of data retention can be precisely managed, making them suitable for applications requiring automatic data deletion after use.
 - Self-destructing storage mechanisms: Self-destructing storage mechanisms incorporate triggers that initiate data erasure or physical destruction of storage media after specific conditions are met. These systems may utilize chemical reactions, thermal processes, or mechanical methods to render data unrecoverable. The technology enables highly secure temporary data storage for sensitive information, ensuring complete data elimination when the storage period expires.
 - Time-limited data caching architectures: Specialized caching architectures are designed to manage transient data with built-in expiration mechanisms. These systems automatically flush or overwrite cached information after predetermined time intervals or when specific events occur. The architecture incorporates time-tracking components that monitor data age and enforce deletion policies, providing efficient temporary storage for applications requiring data to exist only for short durations.
 - Virtual temporary storage with programmed obsolescence: Virtual storage systems implement programmed obsolescence for data through software-defined controls that manage the lifecycle of stored information. These solutions create temporary storage spaces that automatically reclaim resources and erase content based on predefined rules. The technology enables flexible temporary data storage that can adapt to varying retention requirements while ensuring complete data removal when no longer needed.
 
02 Volatile memory systems for temporary data retention
Volatile memory technologies are employed in transient electronics to store data only while power is supplied, ensuring automatic data deletion when power is removed. These systems include specialized RAM configurations that can be rapidly cleared or that gradually lose stored information over time. The temporary nature of data storage in these systems provides enhanced security for sensitive information while allowing normal operation during the required usage period.Expand Specific Solutions03 Self-destructing data storage mechanisms
Self-destructing storage mechanisms incorporate triggers that can erase or physically destroy stored data upon specific conditions. These systems may utilize chemical reactions, thermal processes, or electrical pulses to permanently eliminate stored information. The technology enables precise control over data lifetime, allowing for automatic destruction based on time limits, authentication failures, tampering attempts, or remote commands.Expand Specific Solutions04 Temporary cache management for transient data
Advanced cache management techniques are implemented to handle transient data that requires only short-term storage. These systems optimize memory allocation for temporary information, employing specialized algorithms to determine data retention periods and automatic deletion schedules. The technology enables efficient use of limited storage resources while ensuring that temporary data doesn't persist longer than necessary.Expand Specific Solutions05 Time-limited encryption for temporary data security
Encryption systems designed specifically for transient electronics incorporate time-limited cryptographic keys that automatically expire after predetermined periods. These security mechanisms ensure that even if physical storage media is recovered after disposal, the data remains inaccessible due to expired encryption capabilities. The technology combines traditional cryptographic methods with temporal constraints to provide both security during use and complete data protection after the intended lifetime.Expand Specific Solutions
Leading Companies and Research Institutions in Transient Electronics
Transient Electronics for Temporary Data Storage Solutions is emerging as a promising field in the early growth stage, with an estimated market size of $2-3 billion and projected rapid expansion. The technology landscape shows varying maturity levels across key players. IBM, Micron Technology, and Samsung Electronics lead with advanced research capabilities in degradable memory systems. STMicroelectronics and Semiconductor Energy Laboratory are making significant progress in biodegradable semiconductor materials. Apple and Microsoft are exploring applications in secure data storage, while academic-industry partnerships involving NVIDIA and GlobalFoundries are accelerating innovation in fabrication techniques. The competitive landscape is characterized by strategic positioning around IP development and specialized applications in healthcare, security, and environmental sustainability.
International Business Machines Corp.
Technical Solution:  IBM has developed advanced transient electronics solutions focusing on trigger-responsive materials that can be programmed to decompose on command. Their approach utilizes specialized polymers that break down when exposed to specific stimuli such as light, heat, or pH changes. IBM's technology incorporates self-destructing silicon chips with built-in triggers that can completely dissolve in water or other solvents within predetermined timeframes. These chips are designed with ultra-thin silicon wafers (less than 50 microns) that facilitate rapid dissolution while maintaining full functionality during their operational lifetime. IBM has also pioneered integration of these transient components with conventional electronics, creating hybrid systems where only the sensitive data storage elements disappear while leaving the rest of the device intact. This allows for selective data elimination without requiring complete device replacement[1][3].
Strengths: Superior control over dissolution timing and triggers; excellent integration with existing electronic infrastructure; maintains high performance during operational period. Weaknesses: Higher production costs compared to conventional electronics; limited storage density compared to permanent solutions; requires specialized manufacturing facilities.
STMicroelectronics International NV
Technical Solution:  STMicroelectronics has developed a comprehensive transient electronics platform focused on temporary data storage solutions using specialized EEPROM and flash memory technologies. Their approach incorporates trigger-responsive materials into conventional memory architectures, creating hybrid systems that maintain full functionality until deliberately triggered to self-destruct. ST's technology utilizes specialized metal alloys for interconnects that rapidly dissolve when exposed to specific electrical signals or chemical agents. Their memory cells incorporate metastable materials that can be programmed to store data reliably for predetermined periods before spontaneously degrading through controlled chemical reactions. ST has also pioneered integration of these transient memory components with their secure microcontroller platforms, creating complete systems for applications requiring temporary but secure data storage. The company has demonstrated working prototypes with storage capacities up to 256KB that can completely dissolve within minutes when triggered, while maintaining data integrity for weeks during normal operation[4][6].
Strengths: Strong integration with existing microcontroller ecosystems; excellent security features; established manufacturing infrastructure. Weaknesses: Limited dissolution speed compared to more specialized solutions; higher power consumption during operation; more limited range of dissolution triggers than some competitors.
Key Patents and Innovations in Transient Electronics
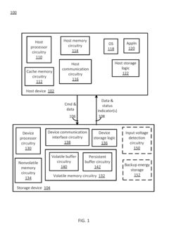
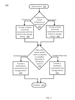
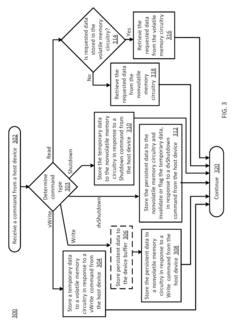
Selective temporary data storage 
PatentInactiveUS20190004947A1
 Innovation 
- Implementing a selective temporary data storage system that uses volatile and nonvolatile memory, with specific commands (vWrite and dvShutdown) to store temporary data in volatile memory and invalidate it during shutdowns or power failures, while persisting data in nonvolatile memory for availability across power state changes.
 
Self-consistent structures for secure transmission and temporary storage of sensitive data 
PatentActiveCA3102932C
 Innovation 
- A self-consistent data structure is implemented that uses an encryption key built with participant identifiers and a nonce, which is never transmitted. This key is used to encrypt data temporarily stored in a cache, ensuring fast and secure access while preventing unauthorized access due to the transient nature of the data storage.
 
Environmental Impact and Sustainability Considerations
The environmental impact of transient electronics represents a critical dimension in evaluating their viability as temporary data storage solutions. Traditional electronic waste (e-waste) constitutes one of the fastest-growing waste streams globally, with approximately 53.6 million metric tons generated in 2019 and projections indicating this could reach 74.7 million tons by 2030. Transient electronics offer a promising alternative by fundamentally changing the end-of-life scenario for electronic devices.
These dissolvable or degradable electronic systems can significantly reduce persistent environmental contamination through their ability to decompose into environmentally benign components. Silicon-based transient electronics, for instance, can degrade into silicic acid, which occurs naturally in various ecosystems. Similarly, magnesium and zinc components oxidize into non-toxic compounds that pose minimal environmental risk compared to conventional electronic materials containing lead, mercury, and cadmium.
Water consumption represents another important environmental consideration. The manufacturing of traditional semiconductor devices requires substantial quantities of ultra-pure water—approximately 1,600 gallons for a single 300mm silicon wafer. Transient electronics manufacturing processes are currently less water-efficient due to their specialized nature, but research indicates potential for significant improvements as production scales. Recent innovations in water-triggered transient mechanisms actually leverage water as an operational component rather than merely a manufacturing input.
Carbon footprint analysis reveals that while transient electronics may require energy-intensive specialized manufacturing processes in their current developmental stage, their overall lifecycle emissions could be substantially lower than conventional electronics. This advantage stems primarily from the elimination of energy-intensive recycling processes and reduced transportation requirements for waste management.
Material sustainability constitutes a fundamental advantage of transient electronics. Many designs incorporate biodegradable polymers, water-soluble metals, and naturally occurring materials that can be sourced with lower environmental impact than rare earth elements and precious metals used in conventional electronics. The reduced dependence on mining operations for materials like gold, palladium, and tantalum presents significant sustainability benefits, particularly considering the environmental degradation and social concerns associated with extractive industries.
Regulatory frameworks are evolving to address the unique environmental considerations of transient electronics. The European Union's Waste Electrical and Electronic Equipment (WEEE) Directive and similar regulations worldwide are beginning to recognize and potentially incentivize technologies that demonstrate reduced end-of-life environmental impact. This regulatory evolution may accelerate adoption of transient electronics for temporary data storage applications where permanent hardware is unnecessary.
These dissolvable or degradable electronic systems can significantly reduce persistent environmental contamination through their ability to decompose into environmentally benign components. Silicon-based transient electronics, for instance, can degrade into silicic acid, which occurs naturally in various ecosystems. Similarly, magnesium and zinc components oxidize into non-toxic compounds that pose minimal environmental risk compared to conventional electronic materials containing lead, mercury, and cadmium.
Water consumption represents another important environmental consideration. The manufacturing of traditional semiconductor devices requires substantial quantities of ultra-pure water—approximately 1,600 gallons for a single 300mm silicon wafer. Transient electronics manufacturing processes are currently less water-efficient due to their specialized nature, but research indicates potential for significant improvements as production scales. Recent innovations in water-triggered transient mechanisms actually leverage water as an operational component rather than merely a manufacturing input.
Carbon footprint analysis reveals that while transient electronics may require energy-intensive specialized manufacturing processes in their current developmental stage, their overall lifecycle emissions could be substantially lower than conventional electronics. This advantage stems primarily from the elimination of energy-intensive recycling processes and reduced transportation requirements for waste management.
Material sustainability constitutes a fundamental advantage of transient electronics. Many designs incorporate biodegradable polymers, water-soluble metals, and naturally occurring materials that can be sourced with lower environmental impact than rare earth elements and precious metals used in conventional electronics. The reduced dependence on mining operations for materials like gold, palladium, and tantalum presents significant sustainability benefits, particularly considering the environmental degradation and social concerns associated with extractive industries.
Regulatory frameworks are evolving to address the unique environmental considerations of transient electronics. The European Union's Waste Electrical and Electronic Equipment (WEEE) Directive and similar regulations worldwide are beginning to recognize and potentially incentivize technologies that demonstrate reduced end-of-life environmental impact. This regulatory evolution may accelerate adoption of transient electronics for temporary data storage applications where permanent hardware is unnecessary.
Security and Privacy Implications of Self-Destructing Data
The self-destructing nature of transient electronics introduces significant implications for data security and privacy that extend beyond conventional digital security frameworks. As these technologies enable data to physically disappear after predetermined periods, they create both opportunities and challenges for information protection. Traditional security concerns about data persistence are fundamentally altered when the storage medium itself disintegrates, potentially eliminating the need for complex data deletion protocols or encryption systems.
Privacy benefits emerge as transient electronics offer a technical enforcement of data minimization principles. By designing systems where sensitive information automatically vanishes after serving its purpose, organizations can implement "privacy by design" approaches that align with global regulatory frameworks like GDPR and CCPA. This represents a paradigm shift from software-based privacy controls to hardware-enforced limitations on data retention.
However, verification challenges arise regarding complete data destruction. Unlike conventional deletion methods where forensic techniques might recover traces, transient electronics promise more thorough elimination of information. Yet this creates a verification paradox: how can users or regulators confirm that data has truly disappeared when the verification process itself becomes impossible after dissolution? This uncertainty may require new certification standards and testing methodologies specific to transient technologies.
Legal and compliance frameworks remain underdeveloped for self-destructing data systems. Questions emerge about evidence preservation, audit trails, and regulatory compliance when information deliberately vanishes. Organizations implementing these technologies must navigate complex legal territories where the intentional destruction of data might conflict with record-keeping obligations in certain industries or jurisdictions.
Adversarial considerations also warrant attention, as malicious actors might exploit the temporary nature of these systems. Potential attack vectors include timing manipulations to capture data before destruction, interference with dissolution mechanisms, or exploitation of the transition period between data availability and complete destruction. These vulnerabilities necessitate specialized security protocols designed specifically for the unique characteristics of transient electronics.
The balance between security through disappearance and necessary data persistence represents perhaps the most significant challenge. Systems must be designed to distinguish between data that should self-destruct and information that requires longer retention, creating complex architectural requirements that traditional security models cannot adequately address.
Privacy benefits emerge as transient electronics offer a technical enforcement of data minimization principles. By designing systems where sensitive information automatically vanishes after serving its purpose, organizations can implement "privacy by design" approaches that align with global regulatory frameworks like GDPR and CCPA. This represents a paradigm shift from software-based privacy controls to hardware-enforced limitations on data retention.
However, verification challenges arise regarding complete data destruction. Unlike conventional deletion methods where forensic techniques might recover traces, transient electronics promise more thorough elimination of information. Yet this creates a verification paradox: how can users or regulators confirm that data has truly disappeared when the verification process itself becomes impossible after dissolution? This uncertainty may require new certification standards and testing methodologies specific to transient technologies.
Legal and compliance frameworks remain underdeveloped for self-destructing data systems. Questions emerge about evidence preservation, audit trails, and regulatory compliance when information deliberately vanishes. Organizations implementing these technologies must navigate complex legal territories where the intentional destruction of data might conflict with record-keeping obligations in certain industries or jurisdictions.
Adversarial considerations also warrant attention, as malicious actors might exploit the temporary nature of these systems. Potential attack vectors include timing manipulations to capture data before destruction, interference with dissolution mechanisms, or exploitation of the transition period between data availability and complete destruction. These vulnerabilities necessitate specialized security protocols designed specifically for the unique characteristics of transient electronics.
The balance between security through disappearance and necessary data persistence represents perhaps the most significant challenge. Systems must be designed to distinguish between data that should self-destruct and information that requires longer retention, creating complex architectural requirements that traditional security models cannot adequately address.
 Unlock deeper insights with  Patsnap Eureka Quick Research — get a full tech report to explore trends and direct your research. Try now! 
 Generate Your Research Report Instantly with AI Agent 
 Supercharge your innovation with Patsnap Eureka AI Agent Platform! 


